Номер 5, страница 324 - гдз по химии 10 класс учебник Габриелян, Остроумов

Химия, 10 класс Учебник, авторы: Габриелян Олег Саргисович, Остроумов Игорь Геннадьевич, Сладков Сергей Анатольевич, издательство Просвещение, Москва, 2021, белого цвета

Авторы: Габриелян О. С., Остроумов И. Г., Сладков С. А.

Тип: Учебник

Издательство: Просвещение

Год издания: 2021 - 2026

Уровень обучения: углублённый

Цвет обложки: белый, красный с молекулами

ISBN: 978-5-09-081244-3

Допущено Министерством просвещения Российской Федерации

Глава IX. Углеводы. Параграф 42. Дисахариды - номер 5, страница 324.

№5 (с. 324)
Условие. №5 (с. 324)
Химия, 10 класс Учебник, авторы: Габриелян Олег Саргисович, Остроумов Игорь Геннадьевич, Сладков Сергей Анатольевич, издательство Просвещение, Москва, 2021, белого цвета, страница 324, номер 5, Условие
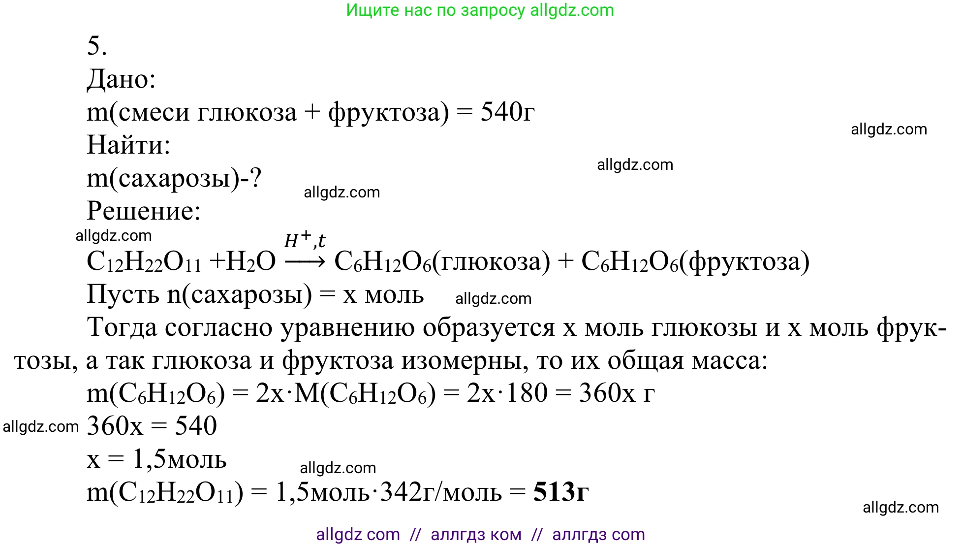
Решение. №5 (с. 324)
Химия, 10 класс Учебник, авторы: Габриелян Олег Саргисович, Остроумов Игорь Геннадьевич, Сладков Сергей Анатольевич, издательство Просвещение, Москва, 2021, белого цвета, страница 324, номер 5, Решение

Присоединяйтесь к Телеграм-группе @/gdz_by_belarus

Присоединиться

Мы подготовили для вас ответ c подробным объяснением домашего задания по химии за 10 класс, для упражнения номер 5 расположенного на странице 324 к учебнику 2021 года издания для учащихся школ и гимназий.

Теперь на нашем сайте ГДЗ.ТОП вы всегда легко и бесплатно найдёте условие с правильным ответом на вопрос «Как решить ДЗ» и «Как сделать» задание по химии к упражнению №5 (с. 324), авторов: Габриелян (Олег Саргисович), Остроумов (Игорь Геннадьевич), Сладков (Сергей Анатольевич), ФГОС (старый) углублённый уровень обучения учебного пособия издательства Просвещение.