Номер 4, страница 85 - гдз по химии 11 класс учебник Габриелян, Остроумов

Химия, 11 класс Учебник, авторы: Габриелян Олег Саргисович, Остроумов Игорь Геннадьевич, Сладков Сергей Анатольевич, издательство Просвещение, Москва, 2019, белого цвета

Авторы: Габриелян О. С., Остроумов И. Г., Сладков С. А.

Тип: Учебник

Издательство: Просвещение

Год издания: 2019 - 2026

Уровень обучения: базовый

Цвет обложки: белый, синий

ISBN: 978-5-09-103623-7

Допущено Министерством просвещения Российской Федерации

Глава II. Химические реакции. Практическая работа 1. Решение экспериментальных задач по теме «Химические реакции». Вариант 1 - номер 4, страница 85.

№4 (с. 85)
Условие. №4 (с. 85)
Химия, 11 класс Учебник, авторы: Габриелян Олег Саргисович, Остроумов Игорь Геннадьевич, Сладков Сергей Анатольевич, издательство Просвещение, Москва, 2019, белого цвета, страница 85, номер 4, Условие
Решение. №4 (с. 85)
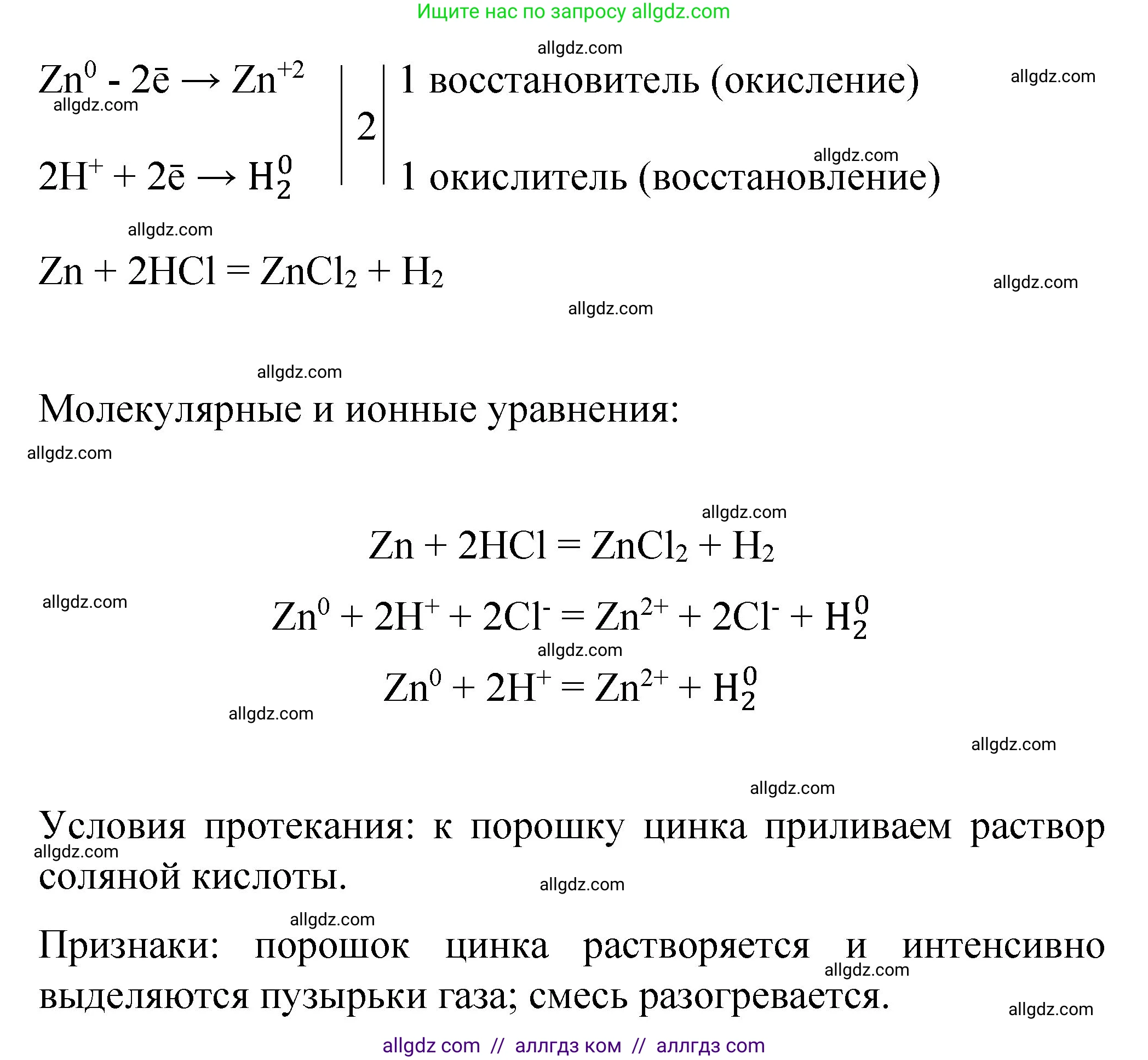
Химия, 11 класс Учебник, авторы: Габриелян Олег Саргисович, Остроумов Игорь Геннадьевич, Сладков Сергей Анатольевич, издательство Просвещение, Москва, 2019, белого цвета, страница 85, номер 4, Решение Химия, 11 класс Учебник, авторы: Габриелян Олег Саргисович, Остроумов Игорь Геннадьевич, Сладков Сергей Анатольевич, издательство Просвещение, Москва, 2019, белого цвета, страница 85, номер 4, Решение (продолжение 2)

Присоединяйтесь к Телеграм-группе @/gdz_by_belarus

Присоединиться

Мы подготовили для вас ответ c подробным объяснением домашего задания по химии за 11 класс, для упражнения номер 4 расположенного на странице 85 к учебнику 2019 года издания для учащихся школ и гимназий.

Теперь на нашем сайте ГДЗ.ТОП вы всегда легко и бесплатно найдёте условие с правильным ответом на вопрос «Как решить ДЗ» и «Как сделать» задание по химии к упражнению №4 (с. 85), авторов: Габриелян (Олег Саргисович), Остроумов (Игорь Геннадьевич), Сладков (Сергей Анатольевич), ФГОС (старый) базовый уровень обучения учебного пособия издательства Просвещение.