Номер 2, страница 81, часть 2 - гдз по математике 1 класс учебник Моро, Волкова

Математика, 1 класс Учебник, авторы: Моро Мария Игнатьевна, Волкова Светлана Ивановна, Степанова Светлана Вячеславовна, издательство Просвещение, Москва, 2023, белого цвета, часть 2

Авторы: Моро М. И., Волкова С. И., Степанова С. В.

Тип: Учебник

Серия: Школа России

Издательство: Просвещение

Год издания: 2023 - 2026

Часть: 2

Цвет обложки: белый, жёлтый, бирюзовый с белкой (часть 1), с собакой (часть 2)

ISBN: 978-5-09-102458-6

Часть 2. Сложение и вычитание. Табличное сложение. Табличное вычитание - номер 2, страница 81.

№2 (с. 81)
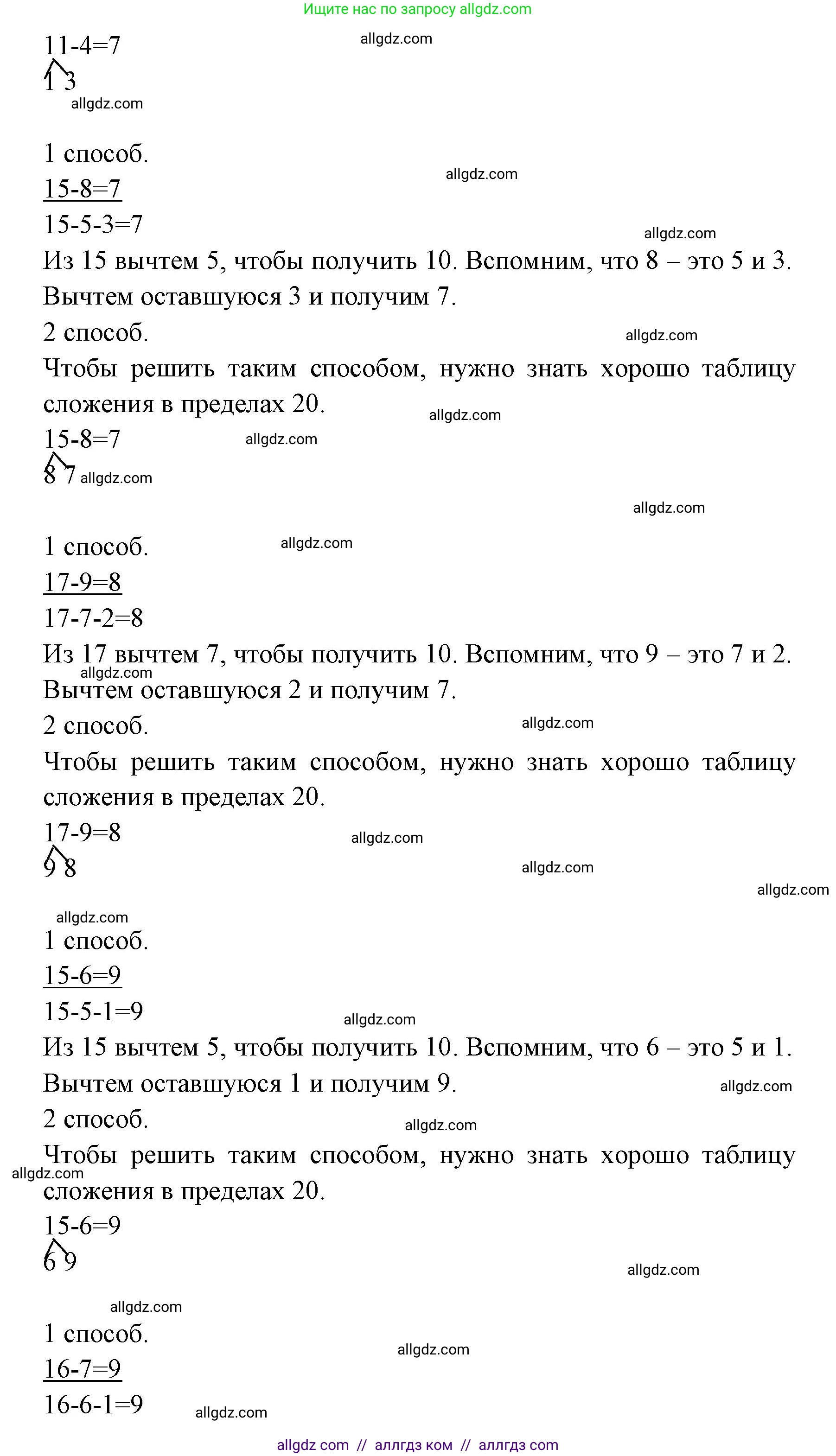
Условие. №2 (с. 81)
Математика, 1 класс Учебник, авторы: Моро Мария Игнатьевна, Волкова Светлана Ивановна, Степанова Светлана Вячеславовна, издательство Просвещение, Москва, 2023, белого цвета, Часть 2, страница 81, номер 2, Условие
Решение. №2 (с. 81)
Математика, 1 класс Учебник, авторы: Моро Мария Игнатьевна, Волкова Светлана Ивановна, Степанова Светлана Вячеславовна, издательство Просвещение, Москва, 2023, белого цвета, Часть 2, страница 81, номер 2, Решение Математика, 1 класс Учебник, авторы: Моро Мария Игнатьевна, Волкова Светлана Ивановна, Степанова Светлана Вячеславовна, издательство Просвещение, Москва, 2023, белого цвета, Часть 2, страница 81, номер 2, Решение (продолжение 2)

Присоединяйтесь к Телеграм-группе @/gdz_by_belarus

Присоединиться

Мы подготовили для вас ответ c подробным объяснением домашего задания по математике за 1 класс, для упражнения номер 2 расположенного на странице 81 для 2-й части к учебнику серии Школа России 2023 года издания для учащихся школ и гимназий.

Теперь на нашем сайте ГДЗ.ТОП вы всегда легко и бесплатно найдёте условие с правильным ответом на вопрос «Как решить ДЗ» и «Как сделать» задание по математике к упражнению №2 (с. 81), авторов: Моро (Мария Игнатьевна), Волкова (Светлана Ивановна), Степанова (Светлана Вячеславовна), 2-й части ФГОС (новый, красный) учебного пособия издательства Просвещение.