Номер 39, страница 94, часть 1 - гдз по математике 4 класс учебник Моро, Бантова

Математика, 4 класс Учебник, авторы: Моро Мария Игнатьевна, Бантова Мария Александровна, Бельтюкова Галина Васильевна, Волкова Светлана Ивановна, Степанова Светлана Вячеславовна, издательство Просвещение, Москва, 2023, белого цвета, часть 1

Авторы: Моро М. И., Бантова М. А., Бельтюкова Г. В., Волкова С. И., Степанова С. В.

Тип: Учебник

Серия: Школа России

Издательство: Просвещение

Год издания: 2023 - 2026

Часть: 1

Цвет обложки: белый, бирюзовый, салатовый с зайцем (1 часть)

ISBN: 978-5-09-102466-1

Допущено Министерством просвещения Российской Федерации

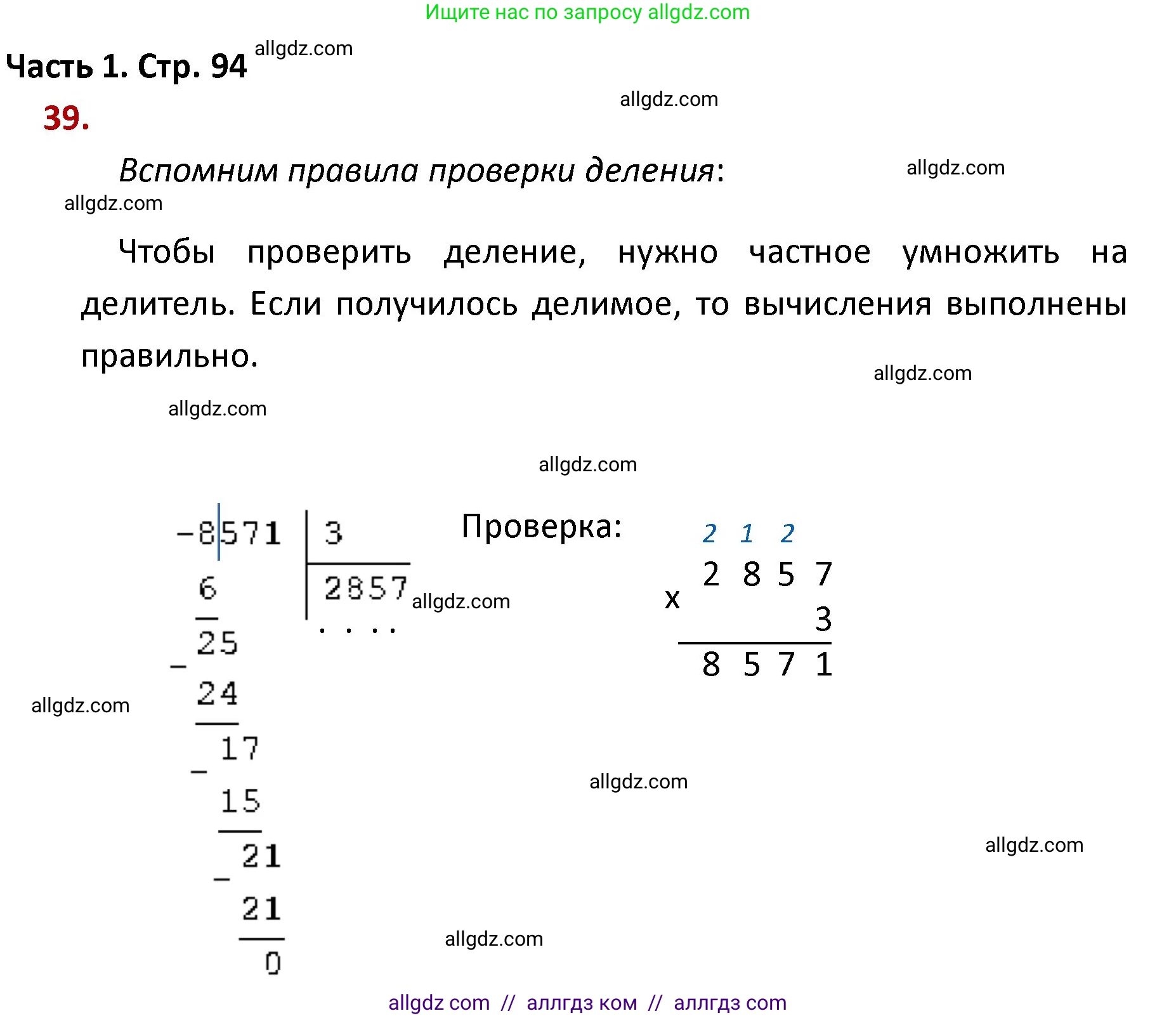
Часть 1. Числа, которые больше 1000. Что узнали. Чему научились - номер 39, страница 94.

№39 (с. 94)
Условие. №39 (с. 94)
Математика, 4 класс Учебник, авторы: Моро Мария Игнатьевна, Бантова Мария Александровна, Бельтюкова Галина Васильевна, Волкова Светлана Ивановна, Степанова Светлана Вячеславовна, издательство Просвещение, Москва, 2023, белого цвета, Часть 1, страница 94, номер 39, Условие
Решение 1. №39 (с. 94)
Математика, 4 класс Учебник, авторы: Моро Мария Игнатьевна, Бантова Мария Александровна, Бельтюкова Галина Васильевна, Волкова Светлана Ивановна, Степанова Светлана Вячеславовна, издательство Просвещение, Москва, 2023, белого цвета, Часть 1, страница 94, номер 39, Решение 1 Математика, 4 класс Учебник, авторы: Моро Мария Игнатьевна, Бантова Мария Александровна, Бельтюкова Галина Васильевна, Волкова Светлана Ивановна, Степанова Светлана Вячеславовна, издательство Просвещение, Москва, 2023, белого цвета, Часть 1, страница 94, номер 39, Решение 1 (продолжение 2)

Присоединяйтесь к Телеграм-группе @/gdz_by_belarus

Присоединиться

Мы подготовили для вас ответ c подробным объяснением домашего задания по математике за 4 класс, для упражнения номер 39 расположенного на странице 94 для 1-й части к учебнику серии Школа России 2023 года издания для учащихся школ и гимназий.

Теперь на нашем сайте ГДЗ.ТОП вы всегда легко и бесплатно найдёте условие с правильным ответом на вопрос «Как решить ДЗ» и «Как сделать» задание по математике к упражнению №39 (с. 94), авторов: Моро (Мария Игнатьевна), Бантова (Мария Александровна), Бельтюкова (Галина Васильевна), Волкова (Светлана Ивановна), Степанова (Светлана Вячеславовна), 1-й части ФГОС (новый, красный) учебного пособия издательства Просвещение.