Номер 4.363, страница 66, часть 2 - гдз по математике 6 класс учебник Виленкин, Жохов

Математика, 6 класс Учебник, авторы: Виленкин Наум Яковлевич, Жохов Владимир Иванович, Чесноков Александр Семёнович, Александрова Лилия Александровна, Шварцбурд Семён Исаакович, издательство Просвещение, Москва, 2023, белого цвета, часть 2

Авторы: Виленкин Н. Я., Жохов В. И., Чесноков А. С., Александрова Л. А., Шварцбурд С. И.

Тип: Учебник

Издательство: Просвещение

Год издания: 2023 - 2026

Уровень обучения: базовый

Часть: 2

Цвет обложки: белый, синий, зелёный с пазлами

ISBN: 978-5-09-102533-0 (ч. 1), ISBN 978-5-09-110648-0 (ч. 2)

Допущено Министерством просвещения Российской Федерации

Часть 2. Параграф 4. Действия с рациональными числами. 35. Рациональные числа - номер 4.363, страница 66.

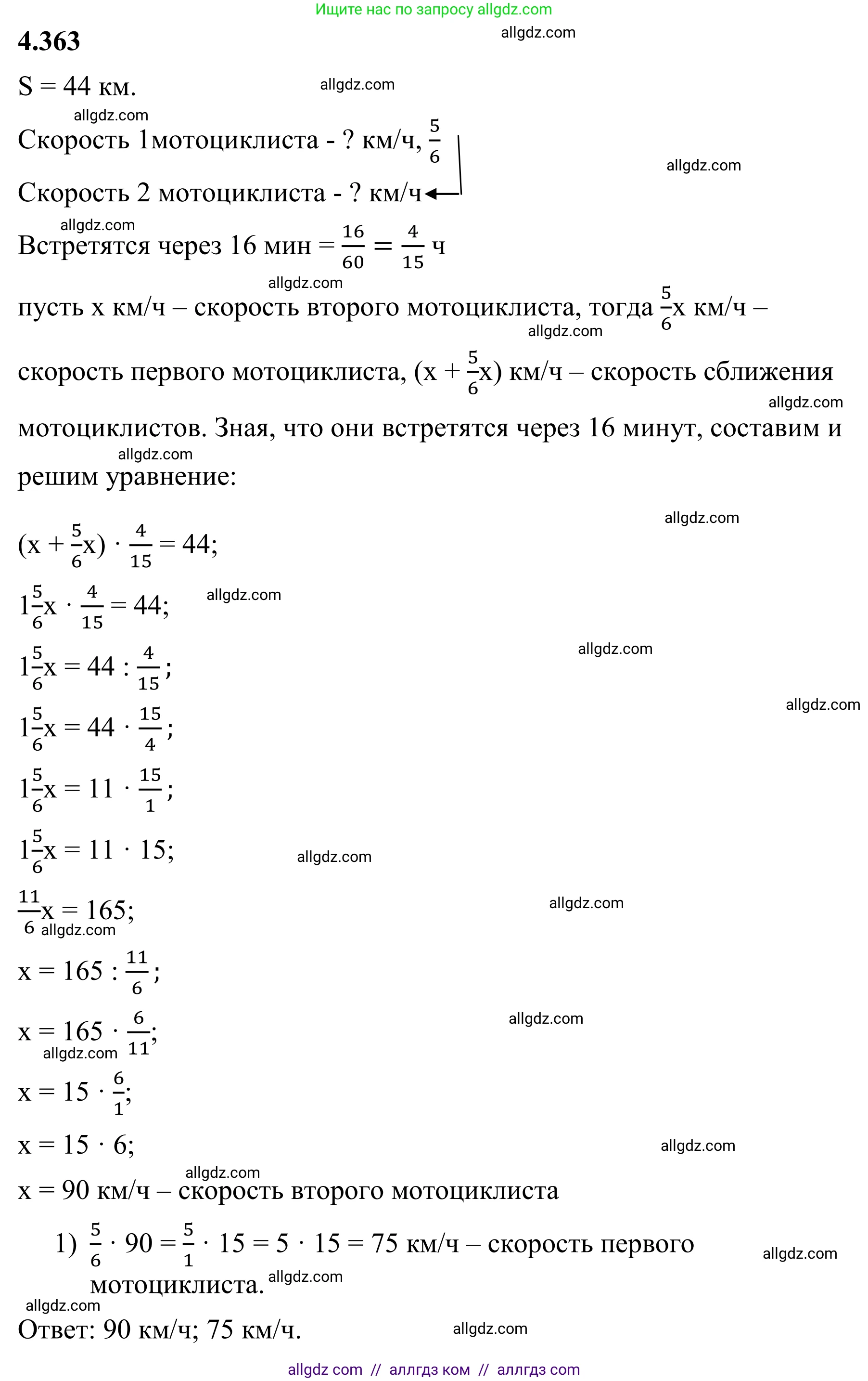
№4.363 (с. 66)
Условие. №4.363 (с. 66)
Математика, 6 класс Учебник, авторы: Виленкин Наум Яковлевич, Жохов Владимир Иванович, Чесноков Александр Семёнович, Александрова Лилия Александровна, Шварцбурд Семён Исаакович, издательство Просвещение, Москва, 2023, белого цвета, Часть 2, страница 66, номер 4.363, Условие
Решение 1. №4.363 (с. 66)
Математика, 6 класс Учебник, авторы: Виленкин Наум Яковлевич, Жохов Владимир Иванович, Чесноков Александр Семёнович, Александрова Лилия Александровна, Шварцбурд Семён Исаакович, издательство Просвещение, Москва, 2023, белого цвета, Часть 2, страница 66, номер 4.363, Решение 1

Присоединяйтесь к Телеграм-группе @/gdz_by_belarus

Присоединиться

Мы подготовили для вас ответ c подробным объяснением домашего задания по математике за 6 класс, для упражнения номер 4.363 расположенного на странице 66 для 2-й части к учебнику 2023 года издания для учащихся школ и гимназий.

Теперь на нашем сайте ГДЗ.ТОП вы всегда легко и бесплатно найдёте условие с правильным ответом на вопрос «Как решить ДЗ» и «Как сделать» задание по математике к упражнению №4.363 (с. 66), авторов: Виленкин (Наум Яковлевич), Жохов (Владимир Иванович), Чесноков (Александр Семёнович), Александрова (Лилия Александровна), Шварцбурд (Семён Исаакович), 2-й части ФГОС (новый, красный) базовый уровень обучения учебного пособия издательства Просвещение.