Номер 2.438, страница 103, часть 1 - гдз по математике 6 класс учебник Виленкин, Жохов

Математика, 6 класс Учебник, авторы: Виленкин Наум Яковлевич, Жохов Владимир Иванович, Чесноков Александр Семёнович, Александрова Лилия Александровна, Шварцбурд Семён Исаакович, издательство Просвещение, Москва, 2023, белого цвета, часть 1

Авторы: Виленкин Н. Я., Жохов В. И., Чесноков А. С., Александрова Л. А., Шварцбурд С. И.

Тип: Учебник

Издательство: Просвещение

Год издания: 2023 - 2026

Уровень обучения: базовый

Часть: 1

Цвет обложки: белый, синий, зелёный с пазлами

ISBN: 978-5-09-102533-0 (ч. 1), ISBN 978-5-09-110648-0 (ч. 2)

Допущено Министерством просвещения Российской Федерации

Часть 1. Параграф 2. Действия со смешенными числами. 15. Действие деления смешанных чисел - номер 2.438, страница 103.

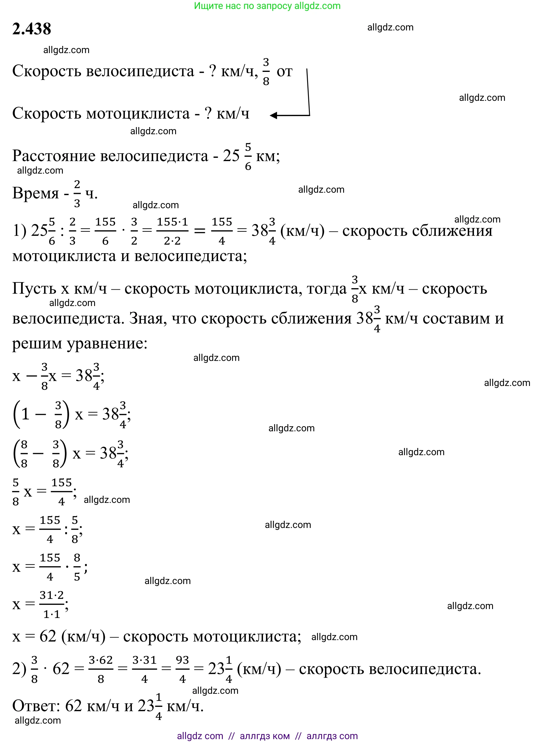
№2.438 (с. 103)
Условие. №2.438 (с. 103)
Математика, 6 класс Учебник, авторы: Виленкин Наум Яковлевич, Жохов Владимир Иванович, Чесноков Александр Семёнович, Александрова Лилия Александровна, Шварцбурд Семён Исаакович, издательство Просвещение, Москва, 2023, белого цвета, Часть 1, страница 103, номер 2.438, Условие
Решение 1. №2.438 (с. 103)
Математика, 6 класс Учебник, авторы: Виленкин Наум Яковлевич, Жохов Владимир Иванович, Чесноков Александр Семёнович, Александрова Лилия Александровна, Шварцбурд Семён Исаакович, издательство Просвещение, Москва, 2023, белого цвета, Часть 1, страница 103, номер 2.438, Решение 1

Присоединяйтесь к Телеграм-группе @/gdz_by_belarus

Присоединиться

Мы подготовили для вас ответ c подробным объяснением домашего задания по математике за 6 класс, для упражнения номер 2.438 расположенного на странице 103 для 1-й части к учебнику 2023 года издания для учащихся школ и гимназий.

Теперь на нашем сайте ГДЗ.ТОП вы всегда легко и бесплатно найдёте условие с правильным ответом на вопрос «Как решить ДЗ» и «Как сделать» задание по математике к упражнению №2.438 (с. 103), авторов: Виленкин (Наум Яковлевич), Жохов (Владимир Иванович), Чесноков (Александр Семёнович), Александрова (Лилия Александровна), Шварцбурд (Семён Исаакович), 1-й части ФГОС (новый, красный) базовый уровень обучения учебного пособия издательства Просвещение.