Номер 1, страница 151 - гдз по физике 7 класс учебник Пёрышкин, Иванов

Физика, 7 класс Учебник, авторы: Пёрышкин И М, Иванов Александр Иванович, издательство Просвещение, Москва, 2023, белого цвета

Авторы: Пёрышкин И. М., Иванов А. И.

Тип: Учебник

Издательство: Просвещение

Год издания: 2023 - 2026

Уровень обучения: базовый

Цвет обложки: белый

ISBN: 978-5-09-103443-1

Допущено Министерством просвещения Российской Федерации

Глава 3. Давление твёрдых тел, жидкостей и газов. Параграф 44. Манометры. Поршневой жидкостный насос. Упражнение 27 - номер 1, страница 151.

№1 (с. 151)
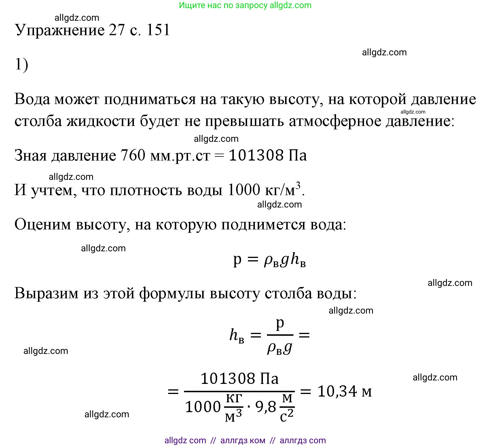
Условие. №1 (с. 151)
Физика, 7 класс Учебник, авторы: Пёрышкин И М, Иванов Александр Иванович, издательство Просвещение, Москва, 2023, белого цвета, страница 151, номер 1, Условие
Решение. №1 (с. 151)
Физика, 7 класс Учебник, авторы: Пёрышкин И М, Иванов Александр Иванович, издательство Просвещение, Москва, 2023, белого цвета, страница 151, номер 1, Решение

Присоединяйтесь к Телеграм-группе @/gdz_by_belarus

Присоединиться

Мы подготовили для вас ответ c подробным объяснением домашего задания по физике за 7 класс, для упражнения номер 1 расположенного на странице 151 к учебнику 2023 года издания для учащихся школ и гимназий.

Теперь на нашем сайте ГДЗ.ТОП вы всегда легко и бесплатно найдёте условие с правильным ответом на вопрос «Как решить ДЗ» и «Как сделать» задание по физике к упражнению №1 (с. 151), авторов: Пёрышкин (И М), Иванов (Александр Иванович), ФГОС (новый, красный) базовый уровень обучения учебного пособия издательства Просвещение.