Номер 117, страница 232 - гдз по физике 7 класс учебник Пёрышкин, Иванов

Физика, 7 класс Учебник, авторы: Пёрышкин И М, Иванов Александр Иванович, издательство Просвещение, Москва, 2023, белого цвета

Авторы: Пёрышкин И. М., Иванов А. И.

Тип: Учебник

Издательство: Просвещение

Год издания: 2023 - 2026

Уровень обучения: базовый

Цвет обложки: белый

ISBN: 978-5-09-103443-1

Допущено Министерством просвещения Российской Федерации

Задачи для повторения. Работа и мощность. Энергия - номер 117, страница 232.

№117 (с. 232)
Условие. №117 (с. 232)
Физика, 7 класс Учебник, авторы: Пёрышкин И М, Иванов Александр Иванович, издательство Просвещение, Москва, 2023, белого цвета, страница 232, номер 117, Условие
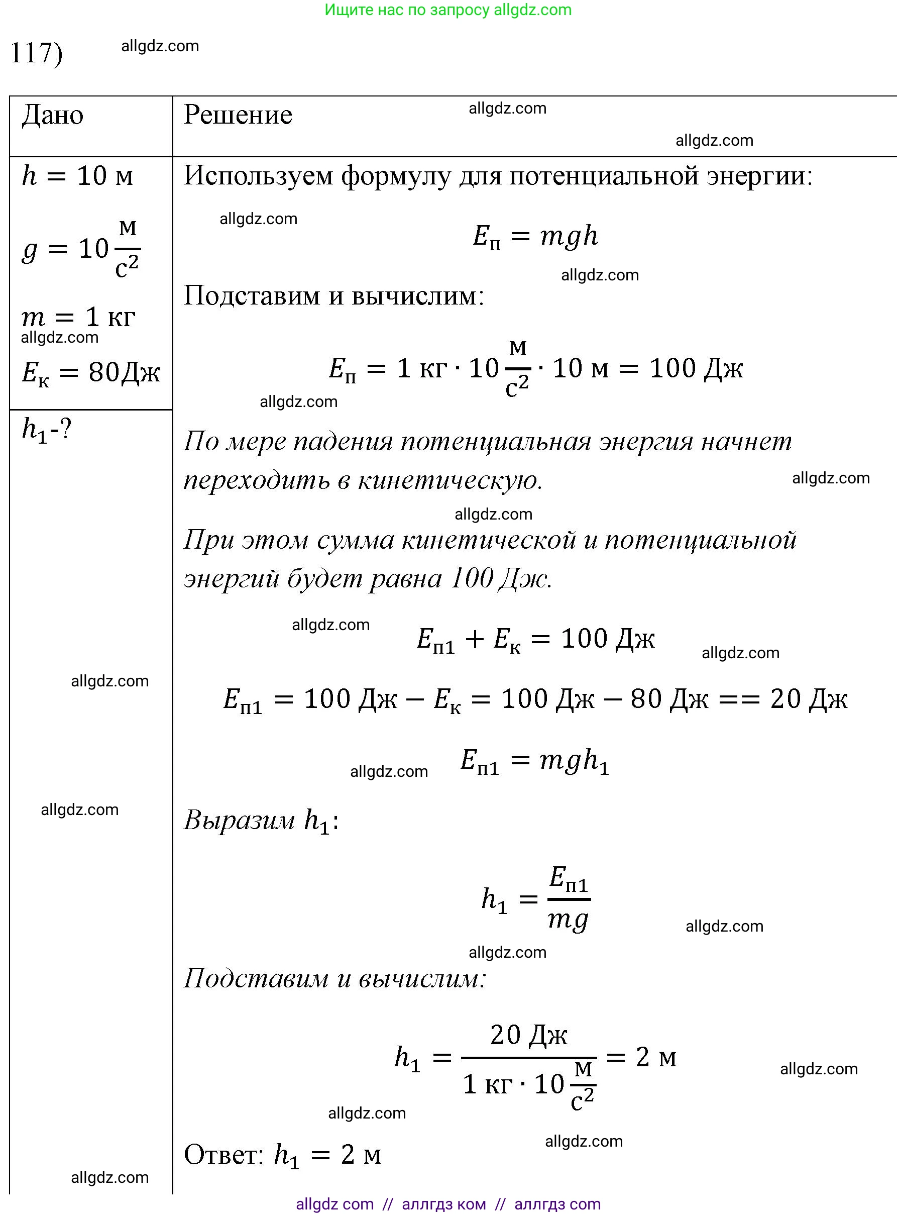
Решение. №117 (с. 232)
Физика, 7 класс Учебник, авторы: Пёрышкин И М, Иванов Александр Иванович, издательство Просвещение, Москва, 2023, белого цвета, страница 232, номер 117, Решение

Присоединяйтесь к Телеграм-группе @/gdz_by_belarus

Присоединиться

Мы подготовили для вас ответ c подробным объяснением домашего задания по физике за 7 класс, для упражнения номер 117 расположенного на странице 232 к учебнику 2023 года издания для учащихся школ и гимназий.

Теперь на нашем сайте ГДЗ.ТОП вы всегда легко и бесплатно найдёте условие с правильным ответом на вопрос «Как решить ДЗ» и «Как сделать» задание по физике к упражнению №117 (с. 232), авторов: Пёрышкин (И М), Иванов (Александр Иванович), ФГОС (новый, красный) базовый уровень обучения учебного пособия издательства Просвещение.