Лабораторная работа 9, страница 217 - гдз по физике 7 класс учебник Пёрышкин, Иванов

Физика, 7 класс Учебник, авторы: Пёрышкин И М, Иванов Александр Иванович, издательство Просвещение, Москва, 2023, белого цвета

Авторы: Пёрышкин И. М., Иванов А. И.

Тип: Учебник

Издательство: Просвещение

Год издания: 2023 - 2026

Уровень обучения: базовый

Цвет обложки: белый

ISBN: 978-5-09-103443-1

Допущено Министерством просвещения Российской Федерации

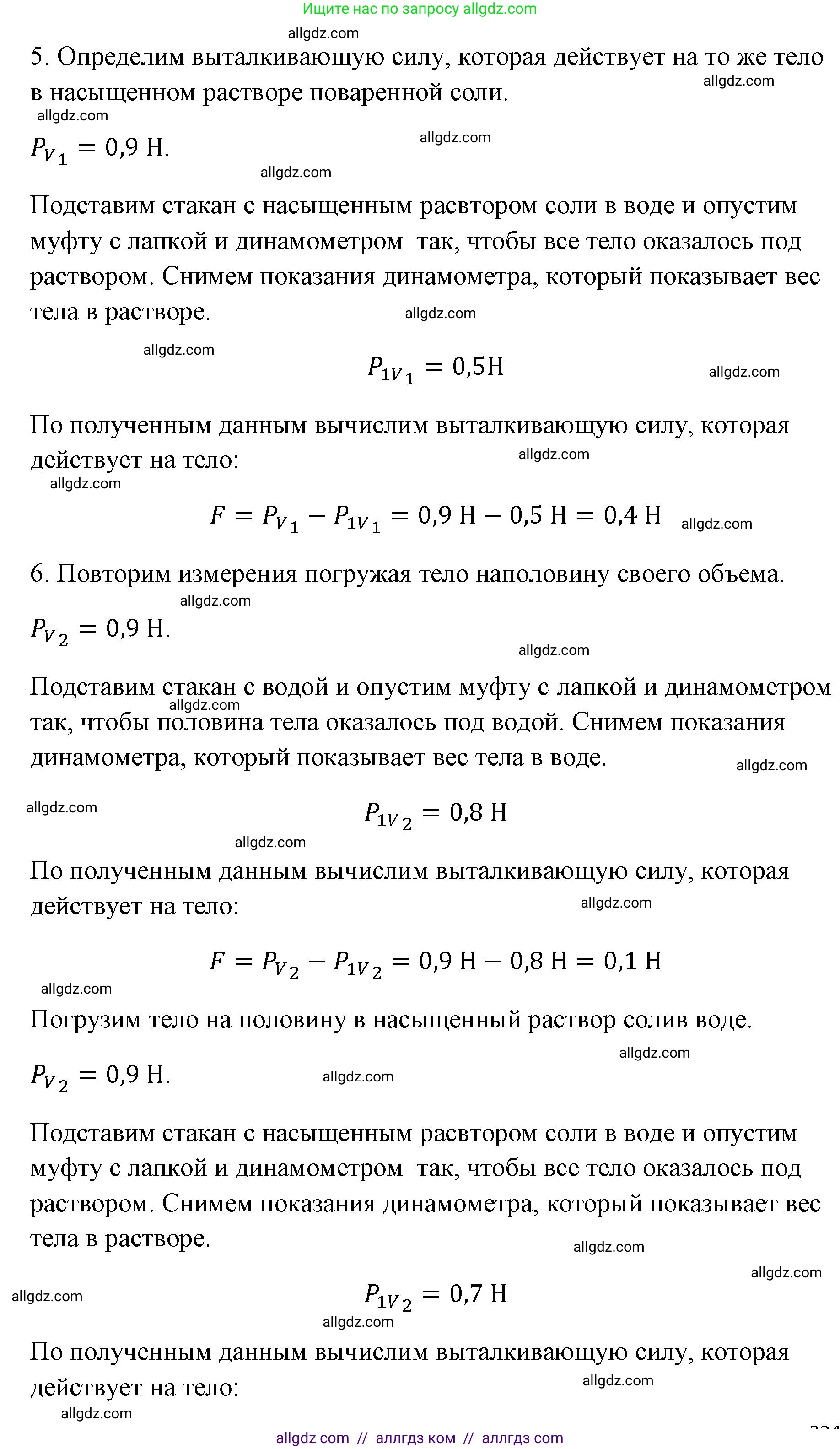
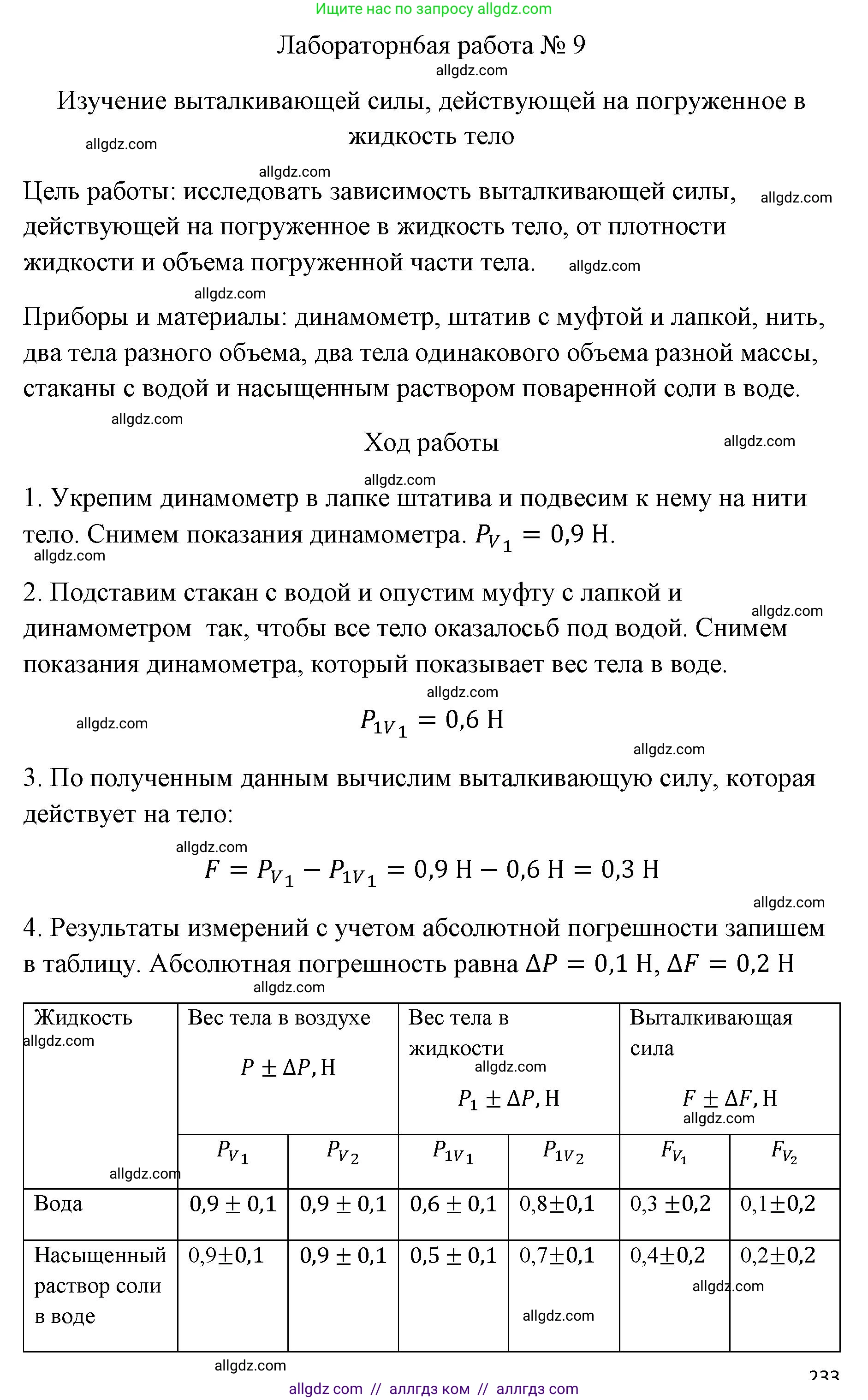
Лабораторные работы - страница 217.

Лабораторная работа 9 (с. 217)
Условие. Лабораторная работа 9 (с. 217)
Физика, 7 класс Учебник, авторы: Пёрышкин И М, Иванов Александр Иванович, издательство Просвещение, Москва, 2023, белого цвета, страница 217, Условие Физика, 7 класс Учебник, авторы: Пёрышкин И М, Иванов Александр Иванович, издательство Просвещение, Москва, 2023, белого цвета, страница 217, Условие (продолжение 2)
Решение. Лабораторная работа 9 (с. 217)
Физика, 7 класс Учебник, авторы: Пёрышкин И М, Иванов Александр Иванович, издательство Просвещение, Москва, 2023, белого цвета, страница 217, Решение Физика, 7 класс Учебник, авторы: Пёрышкин И М, Иванов Александр Иванович, издательство Просвещение, Москва, 2023, белого цвета, страница 217, Решение (продолжение 2)

Присоединяйтесь к Телеграм-группе @/gdz_by_belarus

Присоединиться

Мы подготовили для вас ответ c подробным объяснением домашего задания по физике за 7 класс, для упражнения Лабораторная работа 9 расположенного на странице 217 к учебнику 2023 года издания для учащихся школ и гимназий.

Теперь на нашем сайте ГДЗ.ТОП вы всегда легко и бесплатно найдёте условие с правильным ответом на вопрос «Как решить ДЗ» и «Как сделать» задание по физике к упражнению Лабораторная работа 9 (с. 217), авторов: Пёрышкин (И М), Иванов (Александр Иванович), ФГОС (новый, красный) базовый уровень обучения учебного пособия издательства Просвещение.