Номер 4, страница 164 - гдз по физике 8 класс учебник Пёрышкин

Физика, 8 класс Учебник, автор: Пёрышкин И М, издательство Просвещение, Москва, 2023, белого цвета

Авторы: Пёрышкин И. М.

Тип: Учебник

Издательство: Просвещение

Год издания: 2023 - 2026

Уровень обучения: базовый

Цвет обложки: белый с градусником

ISBN: 978-5-09-102555-2

Допущено Министерством просвещения Российской Федерации

Глава 2. Электрические явления. Параграф 44. Последовательное соединение проводников. Упражнение 36 - номер 4, страница 164.

№4 (с. 164)
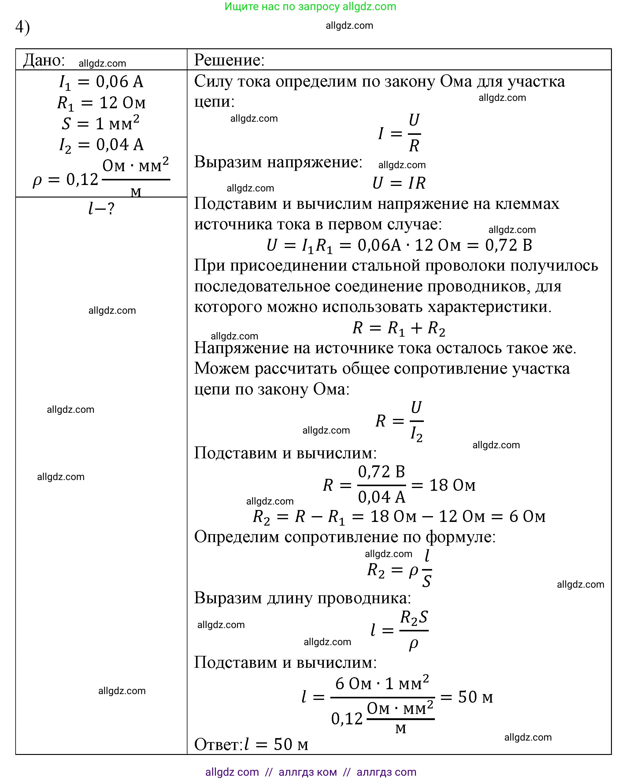
Условие. №4 (с. 164)
Физика, 8 класс Учебник, автор: Пёрышкин И М, издательство Просвещение, Москва, 2023, белого цвета, страница 164, номер 4, Условие
Решение 1. №4 (с. 164)
Физика, 8 класс Учебник, автор: Пёрышкин И М, издательство Просвещение, Москва, 2023, белого цвета, страница 164, номер 4, Решение 1

Присоединяйтесь к Телеграм-группе @/gdz_by_belarus

Присоединиться

Мы подготовили для вас ответ c подробным объяснением домашего задания по физике за 8 класс, для упражнения номер 4 расположенного на странице 164 к учебнику 2023 года издания для учащихся школ и гимназий.

Теперь на нашем сайте ГДЗ.ТОП вы всегда легко и бесплатно найдёте условие с правильным ответом на вопрос «Как решить ДЗ» и «Как сделать» задание по физике к упражнению №4 (с. 164), автора: Пёрышкин (И М), ФГОС (новый, красный) базовый уровень обучения учебного пособия издательства Просвещение.