Номер 6, страница 119 - гдз по физике 8 класс учебник Пёрышкин

Физика, 8 класс Учебник, автор: Пёрышкин И М, издательство Просвещение, Москва, 2023, белого цвета

Авторы: Пёрышкин И. М.

Тип: Учебник

Издательство: Просвещение

Год издания: 2023 - 2026

Уровень обучения: базовый

Цвет обложки: белый с градусником

ISBN: 978-5-09-102555-2

Допущено Министерством просвещения Российской Федерации

Глава 2. Электрические явления. Параграф 32. Объяснение электрических явлений. Закон сохранения электрического заряда. Упражнение 25 - номер 6, страница 119.

№6 (с. 119)
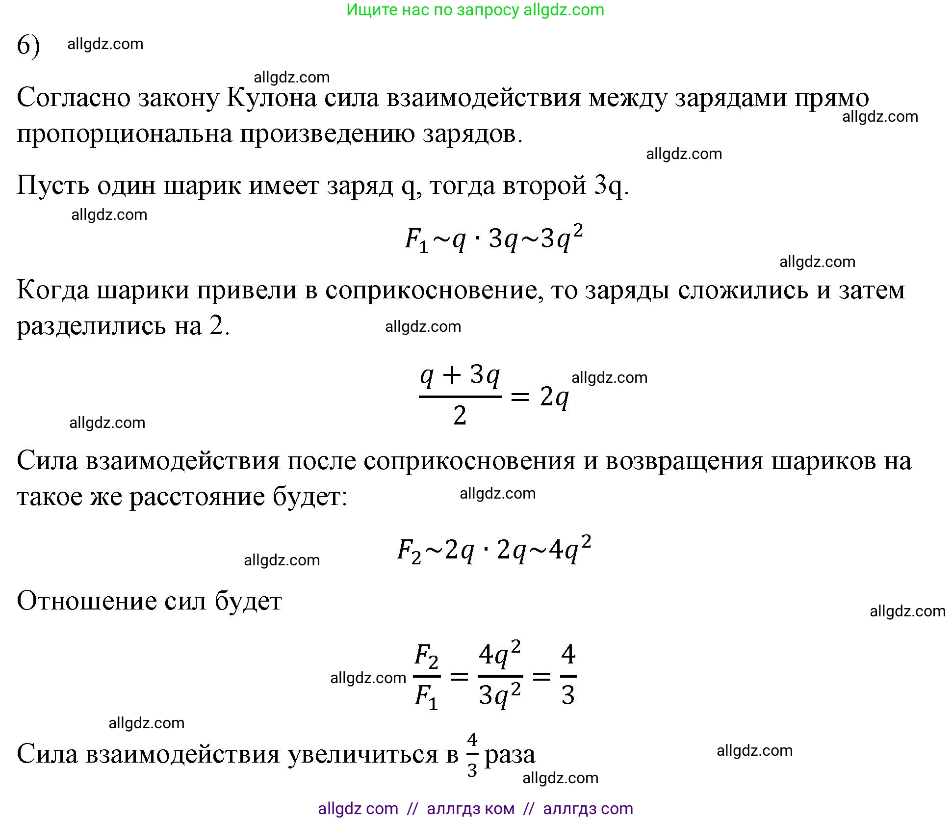
Условие. №6 (с. 119)
Физика, 8 класс Учебник, автор: Пёрышкин И М, издательство Просвещение, Москва, 2023, белого цвета, страница 119, номер 6, Условие
Решение 1. №6 (с. 119)
Физика, 8 класс Учебник, автор: Пёрышкин И М, издательство Просвещение, Москва, 2023, белого цвета, страница 119, номер 6, Решение 1

Присоединяйтесь к Телеграм-группе @/gdz_by_belarus

Присоединиться

Мы подготовили для вас ответ c подробным объяснением домашего задания по физике за 8 класс, для упражнения номер 6 расположенного на странице 119 к учебнику 2023 года издания для учащихся школ и гимназий.

Теперь на нашем сайте ГДЗ.ТОП вы всегда легко и бесплатно найдёте условие с правильным ответом на вопрос «Как решить ДЗ» и «Как сделать» задание по физике к упражнению №6 (с. 119), автора: Пёрышкин (И М), ФГОС (новый, красный) базовый уровень обучения учебного пособия издательства Просвещение.