Номер 2, страница 258 - гдз по химии 8 класс учебник Габриелян

Химия, 8 класс Учебник, автор: Габриелян Олег Саргисович, издательство Просвещение, Москва, 2021, белого цвета

Авторы: Габриелян О. С.

Тип: Учебник

Издательство: Просвещение

Год издания: 2021 - 2026

Цвет обложки: белый

ISBN: 978-5-09-105083-7

Глава 5. Растворение. Растворы. Реакции ионного обмена и окислительно-восстановительные реакции. Параграф 42. Соли, их классификация и свойства - номер 2, страница 258.

№2 (с. 258)
Условие. №2 (с. 258)
Химия, 8 класс Учебник, автор: Габриелян Олег Саргисович, издательство Просвещение, Москва, 2021, белого цвета, страница 258, номер 2, Условие
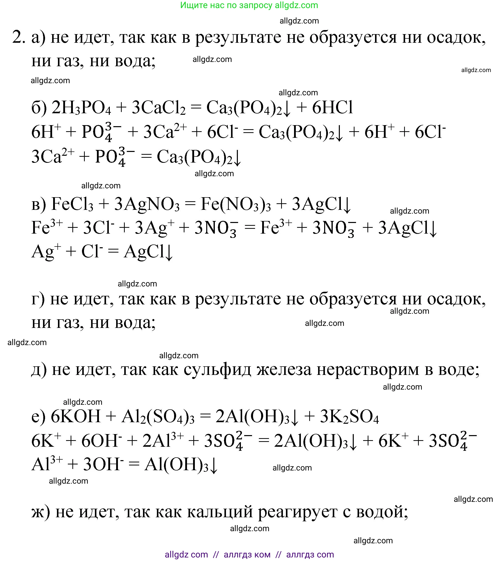
Решение. №2 (с. 258)
Химия, 8 класс Учебник, автор: Габриелян Олег Саргисович, издательство Просвещение, Москва, 2021, белого цвета, страница 258, номер 2, Решение Химия, 8 класс Учебник, автор: Габриелян Олег Саргисович, издательство Просвещение, Москва, 2021, белого цвета, страница 258, номер 2, Решение (продолжение 2)

Присоединяйтесь к Телеграм-группе @/gdz_by_belarus

Присоединиться

Мы подготовили для вас ответ c подробным объяснением домашего задания по химии за 8 класс, для упражнения номер 2 расположенного на странице 258 к учебнику 2021 года издания для учащихся школ и гимназий.

Теперь на нашем сайте ГДЗ.ТОП вы всегда легко и бесплатно найдёте условие с правильным ответом на вопрос «Как решить ДЗ» и «Как сделать» задание по химии к упражнению №2 (с. 258), автора: Габриелян (Олег Саргисович), ФГОС (старый) учебного пособия издательства Просвещение.