Номер 4, страница 234 - гдз по химии 8 класс учебник Габриелян

Химия, 8 класс Учебник, автор: Габриелян Олег Саргисович, издательство Просвещение, Москва, 2021, белого цвета

Авторы: Габриелян О. С.

Тип: Учебник

Издательство: Просвещение

Год издания: 2021 - 2026

Цвет обложки: белый

ISBN: 978-5-09-105083-7

Глава 5. Растворение. Растворы. Реакции ионного обмена и окислительно-восстановительные реакции. Параграф 38. Ионные уравнения - номер 4, страница 234.

№4 (с. 234)
Условие. №4 (с. 234)
Химия, 8 класс Учебник, автор: Габриелян Олег Саргисович, издательство Просвещение, Москва, 2021, белого цвета, страница 234, номер 4, Условие
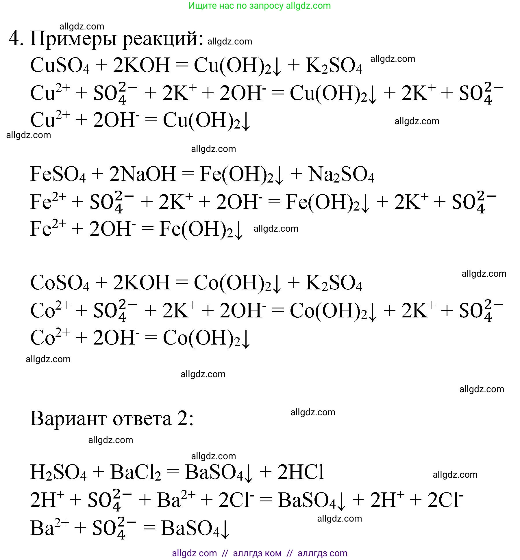
Решение. №4 (с. 234)
Химия, 8 класс Учебник, автор: Габриелян Олег Саргисович, издательство Просвещение, Москва, 2021, белого цвета, страница 234, номер 4, Решение Химия, 8 класс Учебник, автор: Габриелян Олег Саргисович, издательство Просвещение, Москва, 2021, белого цвета, страница 234, номер 4, Решение (продолжение 2)

Присоединяйтесь к Телеграм-группе @/gdz_by_belarus

Присоединиться

Мы подготовили для вас ответ c подробным объяснением домашего задания по химии за 8 класс, для упражнения номер 4 расположенного на странице 234 к учебнику 2021 года издания для учащихся школ и гимназий.

Теперь на нашем сайте ГДЗ.ТОП вы всегда легко и бесплатно найдёте условие с правильным ответом на вопрос «Как решить ДЗ» и «Как сделать» задание по химии к упражнению №4 (с. 234), автора: Габриелян (Олег Саргисович), ФГОС (старый) учебного пособия издательства Просвещение.