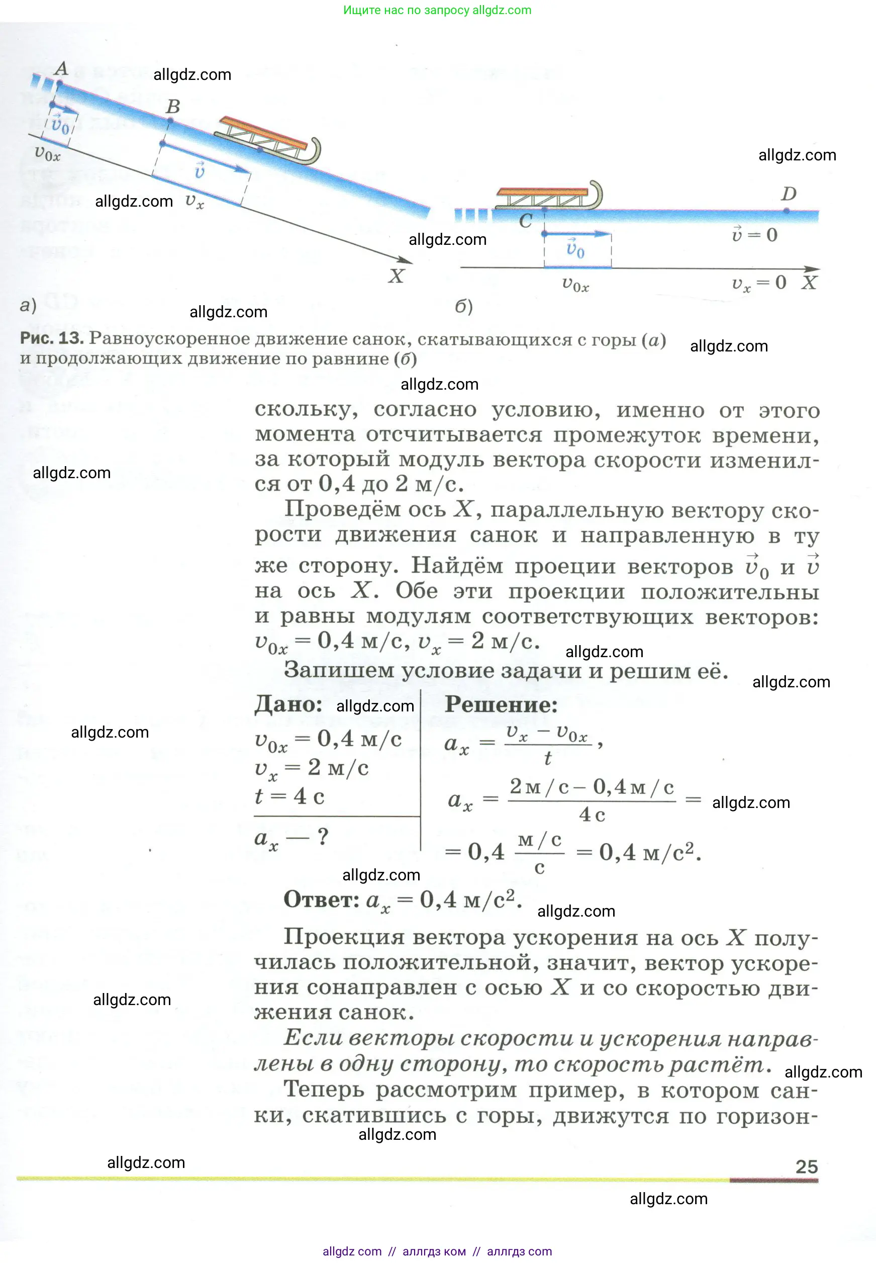
Страница 25 - гдз по физике 9 класс учебник Пёрышкин, Гутник

Физика, 9 класс Учебник, авторы: Пёрышкин И М, Гутник Елена Моисеевна, Иванов Александр Иванович, Петрова Мария Арсеньевна, издательство Просвещение, Москва, 2023, белого цвета

Авторы: Пёрышкин И. М., Гутник Е. М., Иванов А. И., Петрова М. А.

Тип: Учебник

Издательство: Просвещение

Год издания: 2023 - 2026

Уровень обучения: базовый

Цвет обложки: белый, синий

ISBN: 978-5-09-102556-9

Допущено Министерством просвещения Российской Федерации

Присоединяйтесь к Телеграм-группе @/gdz_by_belarus

Присоединиться