Это любопытно, страница 93 - гдз по физике 9 класс учебник Пёрышкин, Гутник

Физика, 9 класс Учебник, авторы: Пёрышкин И М, Гутник Елена Моисеевна, Иванов Александр Иванович, Петрова Мария Арсеньевна, издательство Просвещение, Москва, 2023, белого цвета

Авторы: Пёрышкин И. М., Гутник Е. М., Иванов А. И., Петрова М. А.

Тип: Учебник

Издательство: Просвещение

Год издания: 2023 - 2026

Уровень обучения: базовый

Цвет обложки: белый, синий

ISBN: 978-5-09-102556-9

Допущено Министерством просвещения Российской Федерации

Глава 1. Законы движения и взаимодействия тел. Параграф 19. Сила трения. Упражнение 19 - страница 93.

Это любопытно (с. 93)
Условие. Это любопытно (с. 93)
Физика, 9 класс Учебник, авторы: Пёрышкин И М, Гутник Елена Моисеевна, Иванов Александр Иванович, Петрова Мария Арсеньевна, издательство Просвещение, Москва, 2023, белого цвета, страница 93, Условие
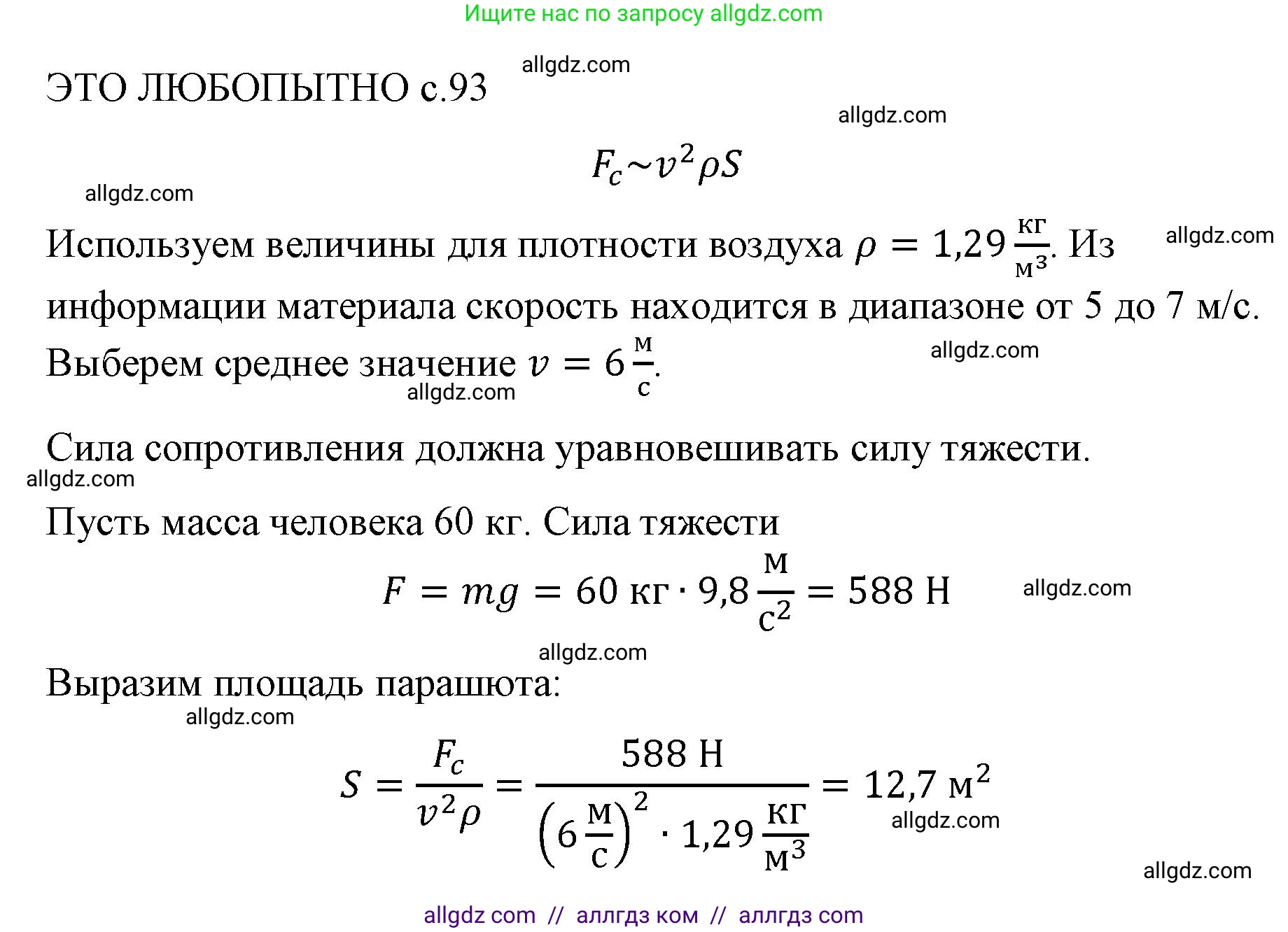
Решение. Это любопытно (с. 93)
Физика, 9 класс Учебник, авторы: Пёрышкин И М, Гутник Елена Моисеевна, Иванов Александр Иванович, Петрова Мария Арсеньевна, издательство Просвещение, Москва, 2023, белого цвета, страница 93, Решение

Присоединяйтесь к Телеграм-группе @/gdz_by_belarus

Присоединиться

Мы подготовили для вас ответ c подробным объяснением домашего задания по физике за 9 класс, для упражнения Это любопытно расположенного на странице 93 к учебнику 2023 года издания для учащихся школ и гимназий.

Теперь на нашем сайте ГДЗ.ТОП вы всегда легко и бесплатно найдёте условие с правильным ответом на вопрос «Как решить ДЗ» и «Как сделать» задание по физике к упражнению Это любопытно (с. 93), авторов: Пёрышкин (И М), Гутник (Елена Моисеевна), Иванов (Александр Иванович), Петрова (Мария Арсеньевна), ФГОС (новый, красный) базовый уровень обучения учебного пособия издательства Просвещение.