Номер 12, страница 126 - гдз по химии 9 класс проверочные и контрольные работы Габриелян, Лысова

Химия, 9 класс Проверочные и контрольные работы, авторы: Габриелян Олег Саргисович, Лысова Галина Георгиевна, издательство Просвещение, Москва, 2023, белого цвета

Авторы: Габриелян О. С., Лысова Г. Г.

Тип: Проверочные и контрольные работы

Издательство: Просвещение

Год издания: 2023 - 2026

Уровень обучения: базовый

Цвет обложки: белый, синий

ISBN: 978-5-09-103485-1

Tема IV. Металлы и их соединения. Общая характеристика металлов. Вариант 3 - номер 12, страница 126.

№12 (с. 126)
Условие. №12 (с. 126)
Химия, 9 класс Проверочные и контрольные работы, авторы: Габриелян Олег Саргисович, Лысова Галина Георгиевна, издательство Просвещение, Москва, 2023, белого цвета, страница 126, номер 12, Условие
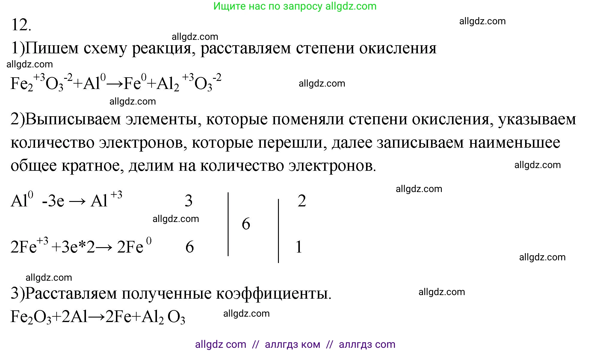
Решение. №12 (с. 126)
Химия, 9 класс Проверочные и контрольные работы, авторы: Габриелян Олег Саргисович, Лысова Галина Георгиевна, издательство Просвещение, Москва, 2023, белого цвета, страница 126, номер 12, Решение

Присоединяйтесь к Телеграм-группе @/gdz_by_belarus

Присоединиться

Мы подготовили для вас ответ c подробным объяснением домашего задания по химии за 9 класс, для упражнения номер 12 расположенного на странице 126 к проверочным и контрольным работам 2023 года издания для учащихся школ и гимназий.

Теперь на нашем сайте ГДЗ.ТОП вы всегда легко и бесплатно найдёте условие с правильным ответом на вопрос «Как решить ДЗ» и «Как сделать» задание по химии к упражнению №12 (с. 126), авторов: Габриелян (Олег Саргисович), Лысова (Галина Георгиевна), ФГОС (новый, красный) базовый уровень обучения учебного пособия издательства Просвещение.