Лабораторный опыт №4, страница 27 - гдз по химии 9 класс учебник Габриелян

Химия, 9 класс Учебник, автор: Габриелян Олег Саргисович, издательство Просвещение, Москва, 2020, белого цвета

Авторы: Габриелян О. С.

Тип: Учебник

Издательство: Просвещение, Дрофа

Год издания: 2020 - 2026

Цвет обложки: белый

ISBN: 978-5-09-087195-2

Глава первая. Общая характеристика химических элементов и химических реакций. §4. Химические реакции. Скорость химической реакции. Лабораторный опыт - страница 27.

Лабораторный опыт №4 (с. 27)
Условие. Лабораторный опыт №4 (с. 27)
Химия, 9 класс Учебник, автор: Габриелян Олег Саргисович, издательство Просвещение, Москва, 2020, белого цвета, страница 27, Условие
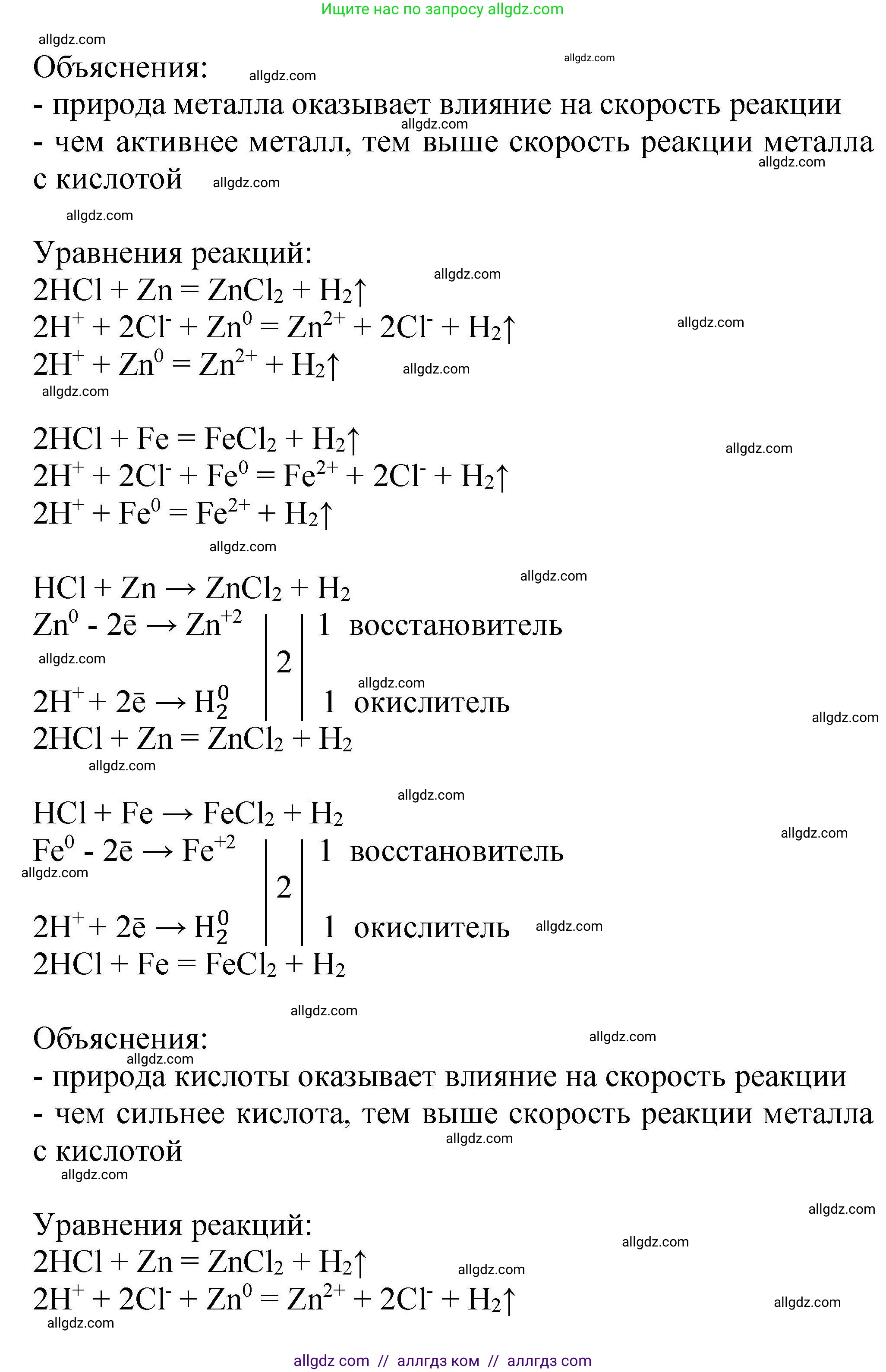
Решение. Лабораторный опыт №4 (с. 27)
Химия, 9 класс Учебник, автор: Габриелян Олег Саргисович, издательство Просвещение, Москва, 2020, белого цвета, страница 27, Решение Химия, 9 класс Учебник, автор: Габриелян Олег Саргисович, издательство Просвещение, Москва, 2020, белого цвета, страница 27, Решение (продолжение 2)

Присоединяйтесь к Телеграм-группе @/gdz_by_belarus

Присоединиться

Мы подготовили для вас ответ c подробным объяснением домашего задания по химии за 9 класс, для упражнения Лабораторный опыт №4 расположенного на странице 27 к учебнику 2020 года издания для учащихся школ и гимназий.

Теперь на нашем сайте ГДЗ.ТОП вы всегда легко и бесплатно найдёте условие с правильным ответом на вопрос «Как решить ДЗ» и «Как сделать» задание по химии к упражнению Лабораторный опыт №4 (с. 27), автора: Габриелян (Олег Саргисович), учебного пособия издательства Просвещение, Дрофа.