Задача 4, страница 245 - гдз по химии 9 класс учебник Габриелян

Химия, 9 класс Учебник, автор: Габриелян Олег Саргисович, издательство Просвещение, Москва, 2020, белого цвета

Авторы: Габриелян О. С.

Тип: Учебник

Издательство: Просвещение, Дрофа

Год издания: 2020 - 2026

Цвет обложки: белый

ISBN: 978-5-09-087195-2

Глава третья. Неметаллы. Химический практикум №2. Практическая работа №4 - страница 245.

Задача 4 (с. 245)
Условие. Задача 4 (с. 245)
Химия, 9 класс Учебник, автор: Габриелян Олег Саргисович, издательство Просвещение, Москва, 2020, белого цвета, страница 245, Условие
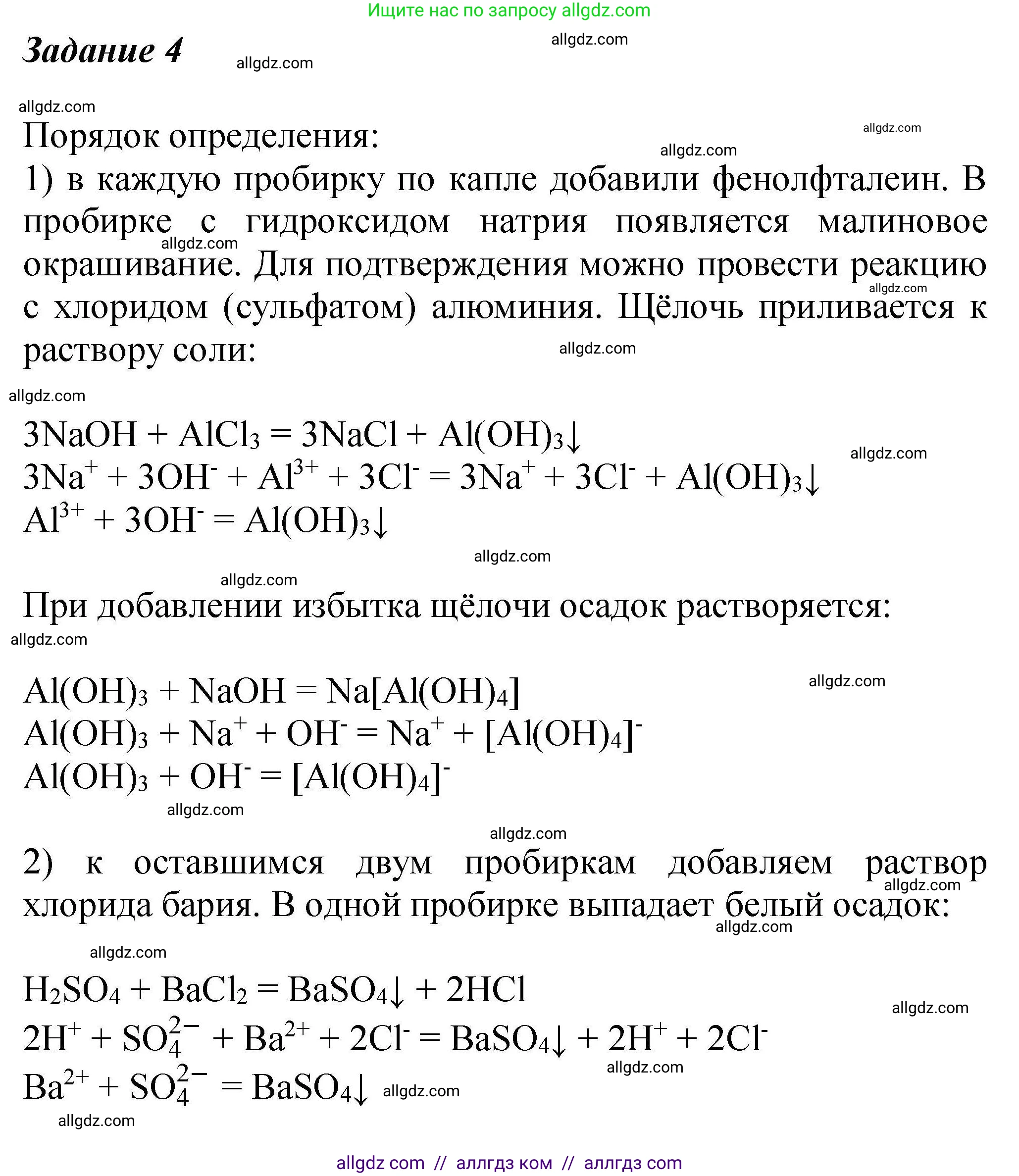
Решение. Задача 4 (с. 245)
Химия, 9 класс Учебник, автор: Габриелян Олег Саргисович, издательство Просвещение, Москва, 2020, белого цвета, страница 245, Решение Химия, 9 класс Учебник, автор: Габриелян Олег Саргисович, издательство Просвещение, Москва, 2020, белого цвета, страница 245, Решение (продолжение 2)

Присоединяйтесь к Телеграм-группе @/gdz_by_belarus

Присоединиться

Мы подготовили для вас ответ c подробным объяснением домашего задания по химии за 9 класс, для упражнения Задача 4 расположенного на странице 245 к учебнику 2020 года издания для учащихся школ и гимназий.

Теперь на нашем сайте ГДЗ.ТОП вы всегда легко и бесплатно найдёте условие с правильным ответом на вопрос «Как решить ДЗ» и «Как сделать» задание по химии к упражнению Задача 4 (с. 245), автора: Габриелян (Олег Саргисович), учебного пособия издательства Просвещение, Дрофа.