Номер 8, страница 136 - гдз по химии 9 класс учебник Габриелян, Остроумов

Химия, 9 класс Учебник, авторы: Габриелян Олег Саргисович, Остроумов Игорь Геннадьевич, Сладков Сергей Анатольевич, издательство Просвещение, Москва, 2023, белого цвета

Авторы: Габриелян О. С., Остроумов И. Г., Сладков С. А.

Тип: Учебник

Издательство: Просвещение

Год издания: 2023 - 2026

Уровень обучения: базовый

Цвет обложки: белый, синий

ISBN: 978-5-09-110655-8

Допущено Министерством просвещения Российской Федерации

Глава III. Неметаллы и их соединения. §26. Получение неметаллов. Примените свои знания - номер 8, страница 136.

№8 (с. 136)
Условие. №8 (с. 136)
Химия, 9 класс Учебник, авторы: Габриелян Олег Саргисович, Остроумов Игорь Геннадьевич, Сладков Сергей Анатольевич, издательство Просвещение, Москва, 2023, белого цвета, страница 136, номер 8, Условие
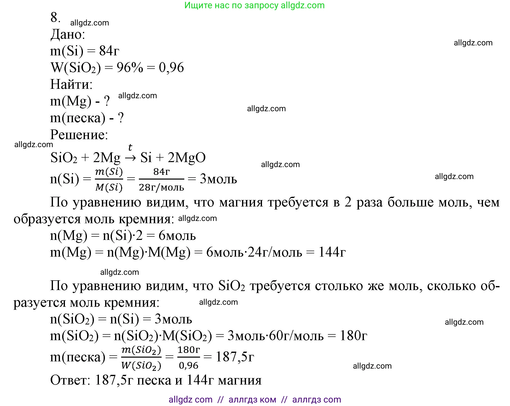
Решение. №8 (с. 136)
Химия, 9 класс Учебник, авторы: Габриелян Олег Саргисович, Остроумов Игорь Геннадьевич, Сладков Сергей Анатольевич, издательство Просвещение, Москва, 2023, белого цвета, страница 136, номер 8, Решение

Присоединяйтесь к Телеграм-группе @/gdz_by_belarus

Присоединиться

Мы подготовили для вас ответ c подробным объяснением домашего задания по химии за 9 класс, для упражнения номер 8 расположенного на странице 136 к учебнику 2023 года издания для учащихся школ и гимназий.

Теперь на нашем сайте ГДЗ.ТОП вы всегда легко и бесплатно найдёте условие с правильным ответом на вопрос «Как решить ДЗ» и «Как сделать» задание по химии к упражнению №8 (с. 136), авторов: Габриелян (Олег Саргисович), Остроумов (Игорь Геннадьевич), Сладков (Сергей Анатольевич), ФГОС (новый, красный) базовый уровень обучения учебного пособия издательства Просвещение.