Номер 7, страница 39 - гдз по химии 9 класс рабочая тетрадь Габриелян, Сладков

Химия, 9 класс рабочая тетрадь, авторы: Габриелян Олег Саргисович, Сладков Сергей Анатольевич, Остроумов Игорь Геннадьевич, издательство Просвещение, Москва, 2023, белого цвета

Авторы: Габриелян О. С., Сладков С. А., Остроумов И. Г.

Тип: рабочая тетрадь

Издательство: Просвещение

Год издания: 2023 - 2026

Уровень обучения: базовый

Цвет обложки: белый, синий

ISBN: 978-5-09-100047-4

Глава II. Химические реакции в водных растворах. §8. Химические свойства солей как электролитов. Часть 2 - номер 7, страница 39.

№7 (с. 39)
Условие. №7 (с. 39)
Химия, 9 класс рабочая тетрадь, авторы: Габриелян Олег Саргисович, Сладков Сергей Анатольевич, Остроумов Игорь Геннадьевич, издательство Просвещение, Москва, 2023, белого цвета, страница 39, номер 7, Условие
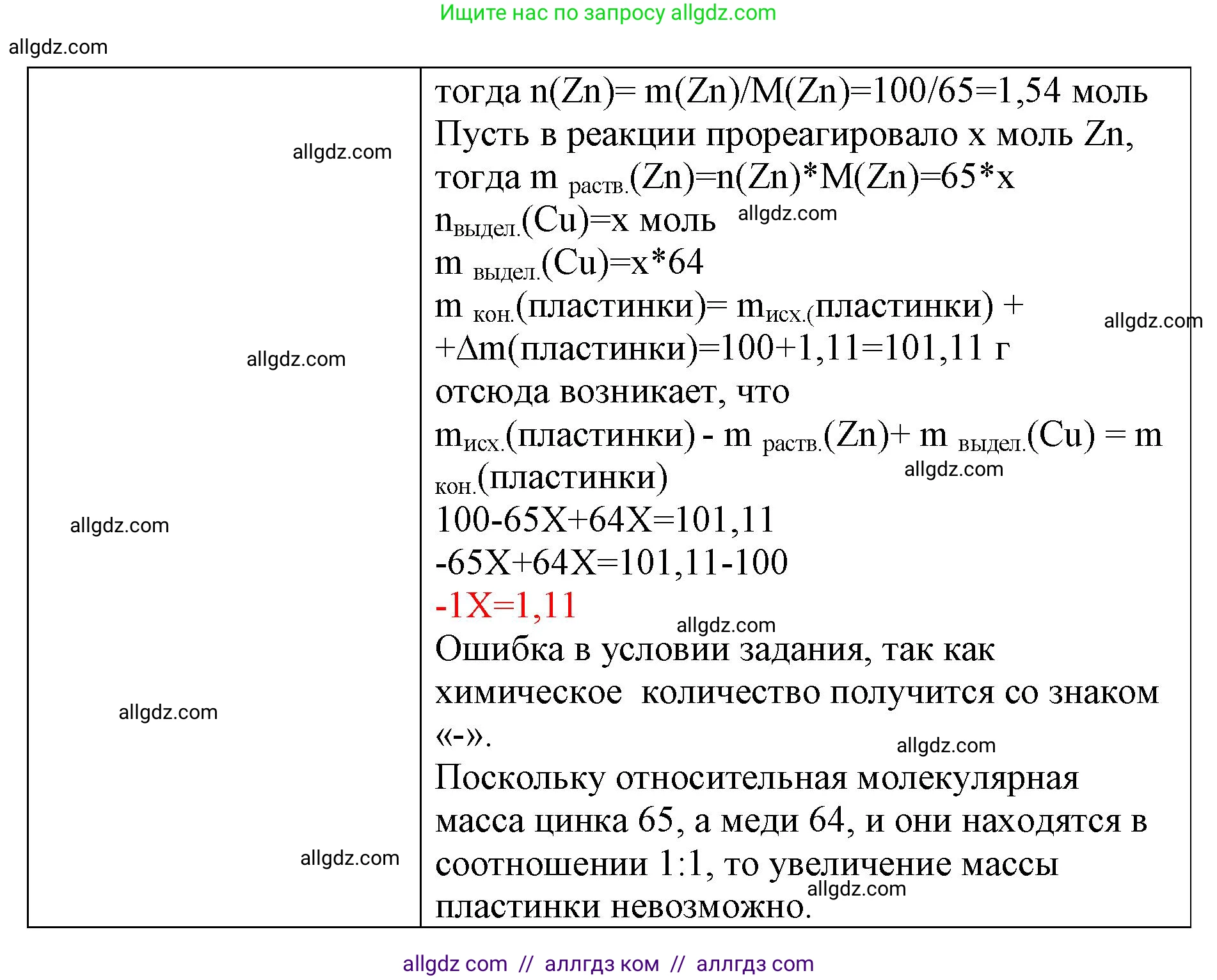
Решение. №7 (с. 39)
Химия, 9 класс рабочая тетрадь, авторы: Габриелян Олег Саргисович, Сладков Сергей Анатольевич, Остроумов Игорь Геннадьевич, издательство Просвещение, Москва, 2023, белого цвета, страница 39, номер 7, Решение Химия, 9 класс рабочая тетрадь, авторы: Габриелян Олег Саргисович, Сладков Сергей Анатольевич, Остроумов Игорь Геннадьевич, издательство Просвещение, Москва, 2023, белого цвета, страница 39, номер 7, Решение (продолжение 2)

Присоединяйтесь к Телеграм-группе @/gdz_by_belarus

Присоединиться

Мы подготовили для вас ответ c подробным объяснением домашего задания по химии за 9 класс, для упражнения номер 7 расположенного на странице 39 к рабочей тетради 2023 года издания для учащихся школ и гимназий.

Теперь на нашем сайте ГДЗ.ТОП вы всегда легко и бесплатно найдёте условие с правильным ответом на вопрос «Как решить ДЗ» и «Как сделать» задание по химии к упражнению №7 (с. 39), авторов: Габриелян (Олег Саргисович), Сладков (Сергей Анатольевич), Остроумов (Игорь Геннадьевич), ФГОС (новый, красный) базовый уровень обучения учебного пособия издательства Просвещение.