Номер 22, страница 41 - гдз по химии 9 класс сборник задач и упражнений Габриелян, Тригубчак

Химия, 9 класс Сборник задач и упражнений, авторы: Габриелян Олег Саргисович, Тригубчак Инесса Васильевна, издательство Просвещение, Москва, 2020, белого цвета

Авторы: Габриелян О. С., Тригубчак И. В.

Тип: Сборник задач и упражнений

Издательство: Просвещение

Год издания: 2020 - 2026

Цвет обложки: белый, зелёный с кристаллом

ISBN: 978-5-09-073711-1

5. Теория электролитической диссоциации. Реакции ионного обмена. Упражнения и задачи для самостоятельного решения - номер 22, страница 41.

№22 (с. 41)
Условие. №22 (с. 41)
Химия, 9 класс Сборник задач и упражнений, авторы: Габриелян Олег Саргисович, Тригубчак Инесса Васильевна, издательство Просвещение, Москва, 2020, белого цвета, страница 41, номер 22, Условие
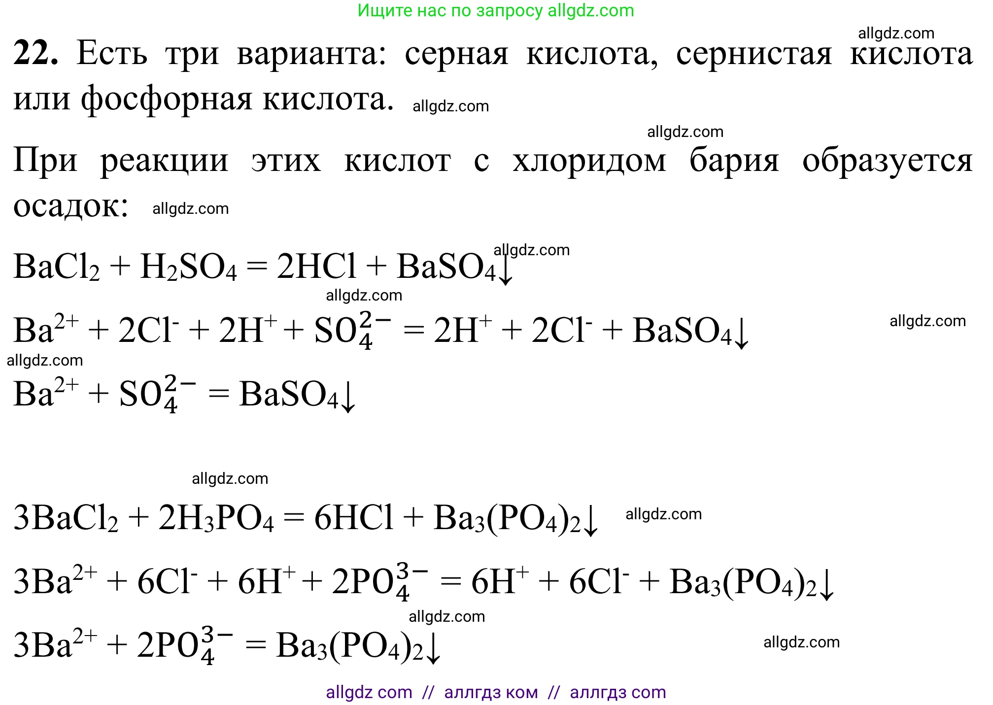
Решение. №22 (с. 41)
Химия, 9 класс Сборник задач и упражнений, авторы: Габриелян Олег Саргисович, Тригубчак Инесса Васильевна, издательство Просвещение, Москва, 2020, белого цвета, страница 41, номер 22, Решение

Присоединяйтесь к Телеграм-группе @/gdz_by_belarus

Присоединиться

Мы подготовили для вас ответ c подробным объяснением домашего задания по химии за 9 класс, для упражнения номер 22 расположенного на странице 41 к сборнику задач и упражнений 2020 года издания для учащихся школ и гимназий.

Теперь на нашем сайте ГДЗ.ТОП вы всегда легко и бесплатно найдёте условие с правильным ответом на вопрос «Как решить ДЗ» и «Как сделать» задание по химии к упражнению №22 (с. 41), авторов: Габриелян (Олег Саргисович), Тригубчак (Инесса Васильевна), ФГОС (старый) учебного пособия издательства Просвещение.