Номер 4, страница 94 - гдз по химии 9 класс тетрадь для лабораторных опытов и практических работ Габриелян, Аксенова

Химия, 9 класс Тетрадь для лабораторных опытов и практических работ, авторы: Габриелян Олег Саргисович, Аксенова Инна Васильевна, Остроумов Игорь Геннадьевич, издательство Просвещение, Москва, 2020, белого цвета

Авторы: Габриелян О. С., Аксенова И. В., Остроумов И. Г.

Тип: Тетрадь для лабораторных опытов и практических работ

Издательство: Просвещение

Год издания: 2020 - 2026

Цвет обложки: белый, синий

ISBN: 978-5-09-072533-0

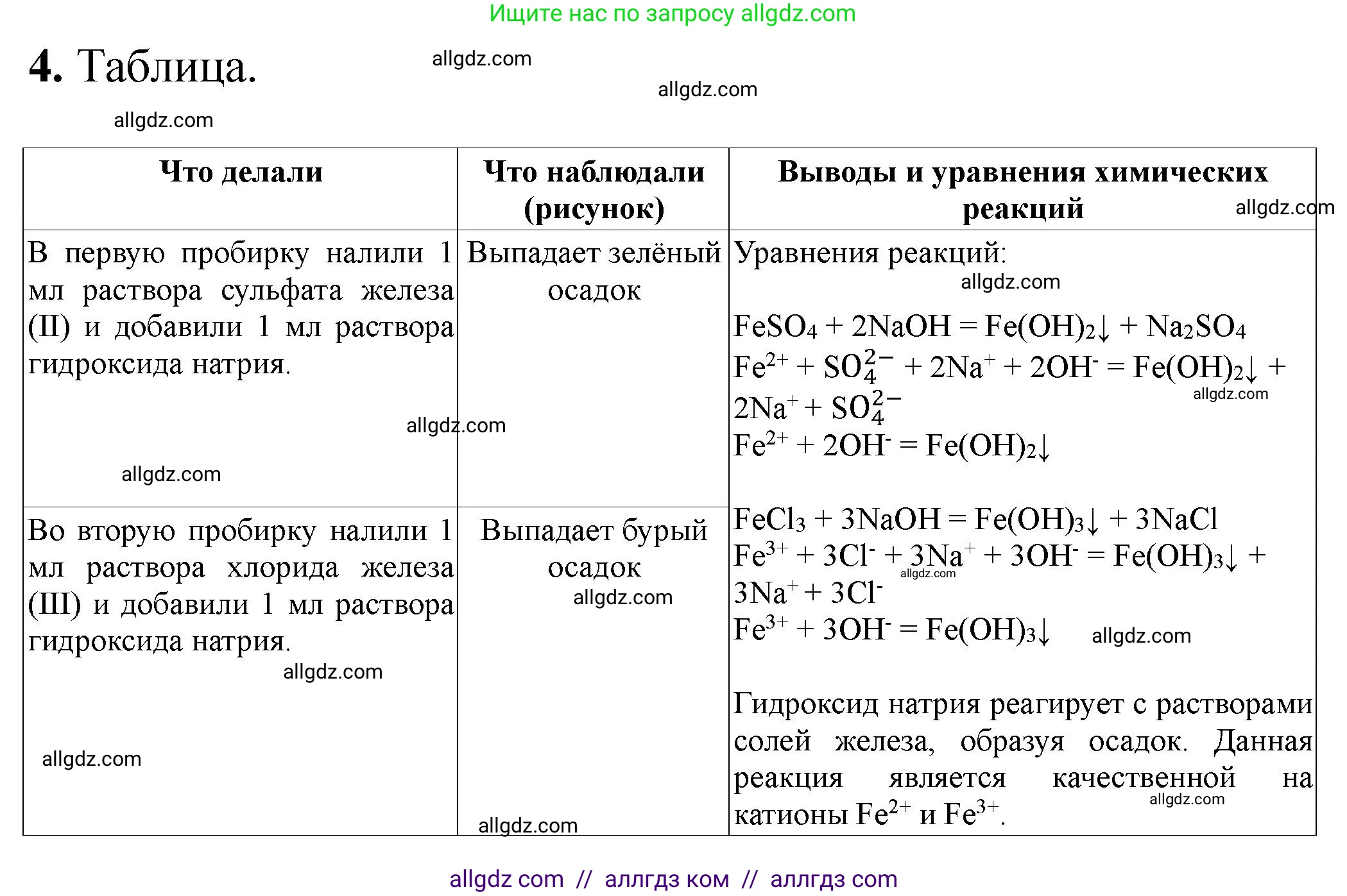
Обнаружение в растворе ионов железа(II) и железа(III) с помощью щелочей. Лабораторный опыт 43 - номер 4, страница 94.

№4 (с. 94)
Условие. №4 (с. 94)
Химия, 9 класс Тетрадь для лабораторных опытов и практических работ, авторы: Габриелян Олег Саргисович, Аксенова Инна Васильевна, Остроумов Игорь Геннадьевич, издательство Просвещение, Москва, 2020, белого цвета, страница 94, номер 4, Условие
Решение. №4 (с. 94)
Химия, 9 класс Тетрадь для лабораторных опытов и практических работ, авторы: Габриелян Олег Саргисович, Аксенова Инна Васильевна, Остроумов Игорь Геннадьевич, издательство Просвещение, Москва, 2020, белого цвета, страница 94, номер 4, Решение

Присоединяйтесь к Телеграм-группе @/gdz_by_belarus

Присоединиться

Мы подготовили для вас ответ c подробным объяснением домашего задания по химии за 9 класс, для упражнения номер 4 расположенного на странице 94 к Тетрадь для лабораторных опытов и практических работ 2020 года издания для учащихся школ и гимназий.

Теперь на нашем сайте ГДЗ.ТОП вы всегда легко и бесплатно найдёте условие с правильным ответом на вопрос «Как решить ДЗ» и «Как сделать» задание по химии к упражнению №4 (с. 94), авторов: Габриелян (Олег Саргисович), Аксенова (Инна Васильевна), Остроумов (Игорь Геннадьевич), ФГОС (старый) учебного пособия издательства Просвещение.