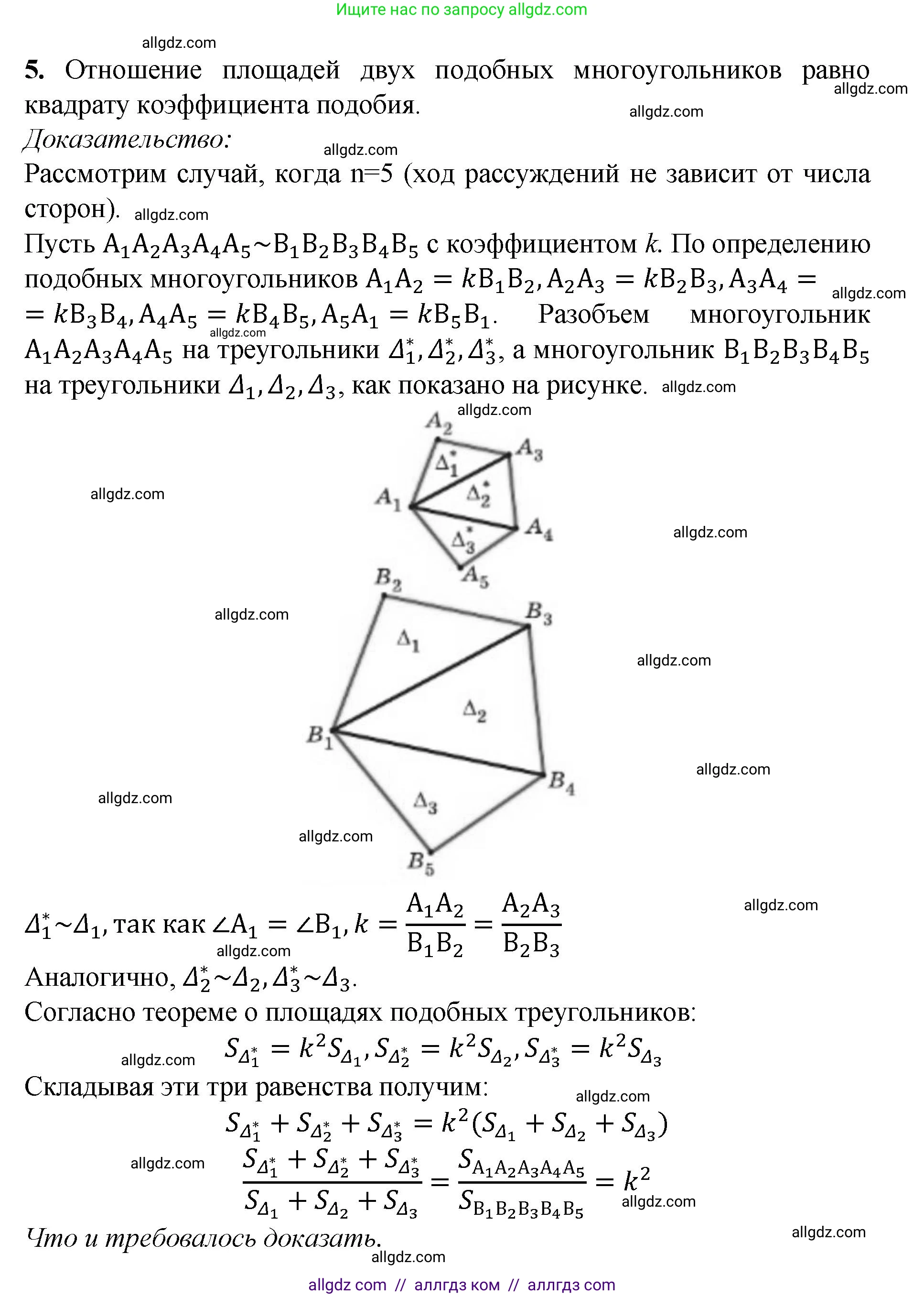
Номер 5, страница 354 - гдз по геометрии 7-9 класс учебник Атанасян, Бутузов

Геометрия, 7-9 класс Учебник, авторы: Атанасян Левон Сергеевич, Бутузов Валентин Фёдорович, Кадомцев Сергей Борисович, Позняк Эдуард Генрихович, Юдина Ирина Игоревна, издательство Просвещение, Москва, 2023

Авторы: Атанасян Л. С., Бутузов В. Ф., Кадомцев С. Б., Позняк Э. Г., Юдина И. И.

Тип: Учебник

Издательство: Просвещение

Год издания: 2023 - 2026

Уровень обучения: базовый

Цвет обложки: синий

ISBN: 978-5-09-102538-5 (2023), 978-5-09-111167-5 (2024)

Допущено Министерством просвещения Российской Федерации

Глава 15. Преобразование подобия. Подобие фигуры. Параграф 3. Применение подобия фигур к доказательству теорем и решению задач. Вопросы для повторения к главе 15 - номер 5, страница 354.

№5 (с. 354)
Условие. №5 (с. 354)
Геометрия, 7-9 класс Учебник, авторы: Атанасян Левон Сергеевич, Бутузов Валентин Фёдорович, Кадомцев Сергей Борисович, Позняк Эдуард Генрихович, Юдина Ирина Игоревна, издательство Просвещение, Москва, 2023, страница 354, номер 5, Условие
Решение 1. №5 (с. 354)
Геометрия, 7-9 класс Учебник, авторы: Атанасян Левон Сергеевич, Бутузов Валентин Фёдорович, Кадомцев Сергей Борисович, Позняк Эдуард Генрихович, Юдина Ирина Игоревна, издательство Просвещение, Москва, 2023, страница 354, номер 5, Решение 1

Присоединяйтесь к Телеграм-группе @/gdz_by_belarus

Присоединиться

Мы подготовили для вас ответ c подробным объяснением домашего задания по геометрии за 7-9 класс, для упражнения номер 5 расположенного на странице 354 к учебнику 2023 года издания для учащихся школ и гимназий.

Теперь на нашем сайте ГДЗ.ТОП вы всегда легко и бесплатно найдёте условие с правильным ответом на вопрос «Как решить ДЗ» и «Как сделать» задание по геометрии к упражнению №5 (с. 354), авторов: Атанасян (Левон Сергеевич), Бутузов (Валентин Фёдорович), Кадомцев (Сергей Борисович), Позняк (Эдуард Генрихович), Юдина (Ирина Игоревна), ФГОС (новый, красный) базовый уровень обучения учебного пособия издательства Просвещение.